紅圈新聞?|?和創科技取得最新發明專利!數據傳輸和處理技術再升級!

專利簡介
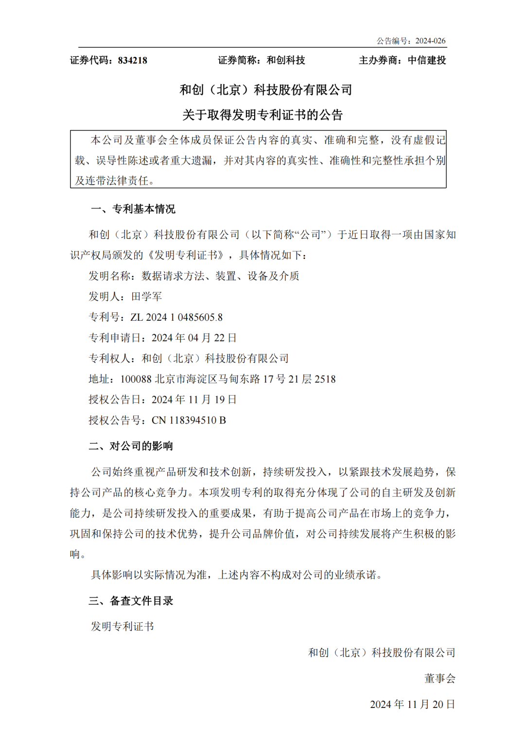
詳細公告

公司自成立以來,始終將技術創新視為企業發展的核心驅動力,不斷加大研發投入,吸引了一批優秀的研發人才,逐步建立起了一套完善的技術研發體系,近年來相繼取得了數項發明專利。
通過運用此項創新技術,紅圈工程項目管理系統能夠更高效地實現數據的傳輸和處理,提升數據傳輸的準確性和穩定性,為用戶提供更加優質、高效的數據服務。
這項新專利的獲得,將進一步增強和創科技在數據傳輸領域的競爭優勢。未來,公司將繼續加大研發投入,不斷探索新技術、新方法,為用戶提供更加優質的產品和服務,推動行業的持續發展。
?5月14日,“2021貴陽數字經濟產業獨角獸峰會”暨“貴陽獨角獸加速基地揭牌儀式”在貴陽雙龍航空港經濟區開幕。大會上重磅發布了《中國產業創新百人榜》評選結果,紅圈 CRM 創始人&CEO 劉學臣成功入選“2021產業創新百人榜”。
京公網安備 11010802037035號