通知設置 新通知
電話銷售開場怎么引起客戶興趣?這10個方法絕對有用!
銷售/客戶管理 ? 跳舞的小魚 發表了文章 ? 0 個評論 ? 5319 次瀏覽 ? 2019-03-22 11:29
但在電話銷售中,由于不是跟客戶面對面地來進行交流,彼此都看不到對方,通常用身體語言無法影響到對方。
所以在電話銷售中很重要的一點就是你的聲音,通過增強聲音的感染力來對客戶產生影響。
有人做過統計,在電話銷售中,成功的因素大概有55%以上是跟聲音相關的,剩下的45%才是與講話的內容有關。
電話銷售人講話的方式和講話的內容,這兩者的有效結合才能對客戶產生很大的影響力。
如果想利用自己的聲音魅力吸引客戶,那么在電話中銷售人應該要注意以下五點:
1.熱情
一定要注意自己講話是否有熱情。
想一下,跟客戶在電話里交流時,如果你板著臉不笑,講起話來相應地也很難有熱情,所以這種熱情程度跟你的身體語言有很大的關系。
你要盡可能地增加你的面部表情的豐富性,如果你希望靠熱情來影響對方,你的面部表情就一定要豐富起來,要微笑。
同時要注意以下兩點:
>>>>
(1)自我調節。
有時電話打多了感覺很疲倦,精神狀態也會相應地越來越差。這就需要自我調節一下。在你精神狀態不佳時打電話,一定要注意自己是在笑還是板著臉講話。
如果電話室內有面鏡子就不一樣了,一旦看到鏡子中的你在板著臉與客戶通話,你就可以及時地提醒自己笑一笑,以增加自己的熱誠度。
>>>>
(2)不要太熱情。
太熱情了也不好,因為凡事都應有個適量。人是有差別的,有的人喜歡跟熱情的人交流,有的人卻不喜歡和太熱情的人打交道,這是跟人的性格有關的。
無論怎樣,對于不是很熟悉的客戶,不要在電話里表現得太過熱情,太過熱情了反而可能讓對方覺得有點兒假。
2.語速
在增強聲音的感染力方面還有一個很重要的因素就是講話的語速。
如果語速太快,對方可能還沒有聽明白你在說什么,你說的話卻已經結束了,這勢必會影響你說話的效果。
當然也不能太慢,你講話太慢,假如對方是性子急的人就肯定受不了。
所以打電話時的講話語速要正常,就像面對面地交流時一樣。
3.音量
你講話的音量很重要,聲音既不能太小也不能太大。
這是因為:
(1)打電話時說話的聲音太小了容易使對方聽不清或聽不明白,甚至會因聽不太清話音而誤解了你的本意。
(2)打電話時說話的聲音太大了,首先會過分地刺激人腦中的聽覺神經,時間長了就會降低再聽微小聲音時的靈敏度。
其次,太大的聲音對于人腦的聽覺神經來說也是一種特殊的噪音,它會嚴重地擾亂人的正常情緒,如果你把握不好音量,可以請同事幫忙,先打個電話給同事,讓他幫你聽聽,你的聲音大小是否合適,然后進行調整。
4.音調
音調不要怪腔怪調,要自然,一定要做到抑揚頓挫,音調要有高、中、低之分,富于變化,不要太機械化。
有些電話銷售人老是用一種音調跟所有客戶講話,好像是錄音機播放的一樣,缺少變化,因而自己的語言也就缺少生氣。
相聲演員姜昆曾說過一段相聲,他是這樣形容經典歌曲的:“經典歌曲剛開始時就像平地行走,音調較平,然后開始爬坡,音調往上走,爬到最高處時,突然往下,音調驟降,到結尾時,翻幾個跟斗,音調也跟著繞幾個圈。”
這樣的歌曲唱出來后,那簡直是是“余音繞梁,三日不絕”,既然電話銷售是一門聲音的藝術,那電話銷售人就不得不下點功夫好好修煉一下自己的說話音調。
5.節奏
就是恰到好處的停頓。
這樣就可以有時間來感知談話進行的感覺,也讓客戶有機會參與到談話中來。
大多數電話銷售人都會犯一個毛病:只顧自己說,說完了就掛機。
高明的電話銷售人可以做到根據客戶的語言節奏來決定自己的節奏。從而使整個談話非常投機、默契。
停頓的頻率一般是每說兩句話就停頓一、二秒鐘較好。
例如,在你講了一分鐘時,你就應稍微停頓一下,不要一直不停地說下去,直到談話結束。
因為你講了很長時間,但是你不知道客戶是否在聽,也不知道客戶聽了你說的話后究竟有什么樣的反應。
適當的停頓一下就可以更有效地吸引客戶的注意力。客戶示意你繼續說,就能反映出他是在認真地聽你說話。
停頓還有另一個好處,就是客戶可能有問題要問你,你停頓下來,他才能借你停頓的機會向你提出問題。
6.發音的清晰度
清晰的發音可以很好地充分表達自己的專業性。
說話是否清晰跟語速有一定的關系,如果語速較慢相對就會清晰,這里需要強調的是,寧可語速慢一些,講話時多費一些時間,也要保持聲音的清晰。
7.語氣
語氣是電話銷售人內心態度的晴雨表。
電話銷售人的語氣要求是:平和中有激情,耐心中有愛心,杜絕產生不耐煩的語氣。
經常會遇到這類客戶,給他講第一次,沒有聽清楚,講第二次也沒有聽清楚,到講第三次時還不清楚,這時電話銷售人解釋一次,語氣可以,解釋第二次,也可以,解釋第三次時就明顯可以聽出不耐煩的語氣。
這時心里肯定這么想:“你怎么這么笨呀,都跟你講三遍了,你還不清楚。”這種語氣一流露出來,結果就是把客戶給嚇跑了。
8.帶笑的聲音
人們常說“伸手不打笑臉人”“相逢一笑泯恩仇”。
可見,這一笑威力有多大,上面兩種情境是面對面才發生的。
可是,在電話里,對方看不到電話銷售人的笑臉,怎么辦?讓客戶聽到電話銷售人的微笑,帶有微笑的聲音是非常甜美動聽的,也是極具感染力的。
在聲音中放人笑容,并且笑出聲來,這是一招很有殺傷力的電話銷售技巧,因為人是追求美和快樂的動物,笑聲則傳達了一名電話銷售人的快樂,電話那端的客戶當然愿意和一個快樂的人交談。
9.簡潔
如果其所在公司有規定每個電話銷售人每天要完成100個電話的話,那么,這時的語言表達就必須簡潔。
做到這一點有一個小竅門,那就是每次打電話之前,將自己要表達的核心內容寫一個提綱,然后在打電話時自己會胸有成竹,簡單明了;
而如果沒有這個提綱,想起什么就說什么,就會讓對方覺得你的思路不清,說話羅嗦嘮叨,拒絕就是很必然了。
10.在語言中注入情感
同樣的一句話,用不同的情感來表達,效果是不一樣的。
如果作為一名電話銷售人不用心投入自己的工作,不用心關懷自己的客戶,所有的方法都不會有用。
在現實中,很多電話銷售人員只是一味地鉆研電話銷售的方法和技巧,卻忘記了最重要的個人綜合素質的修煉。
一個急功近利、粗俗無禮的人,方法用的再熟練,最終也只不過是得到了暫時的客戶和帶來一時的銷售業績,卻并不能和客戶長久的維持好關系,把業務做大。
只有發自內心地喜歡自己的工作、認真的對待客戶的銷售人才能讓說出去的每一句話都飽含情感,富有生命使客戶感動。 查看全部
但在電話銷售中,由于不是跟客戶面對面地來進行交流,彼此都看不到對方,通常用身體語言無法影響到對方。
所以在電話銷售中很重要的一點就是你的聲音,通過增強聲音的感染力來對客戶產生影響。
有人做過統計,在電話銷售中,成功的因素大概有55%以上是跟聲音相關的,剩下的45%才是與講話的內容有關。
電話銷售人講話的方式和講話的內容,這兩者的有效結合才能對客戶產生很大的影響力。
如果想利用自己的聲音魅力吸引客戶,那么在電話中銷售人應該要注意以下五點:
1.熱情
一定要注意自己講話是否有熱情。
想一下,跟客戶在電話里交流時,如果你板著臉不笑,講起話來相應地也很難有熱情,所以這種熱情程度跟你的身體語言有很大的關系。
你要盡可能地增加你的面部表情的豐富性,如果你希望靠熱情來影響對方,你的面部表情就一定要豐富起來,要微笑。
同時要注意以下兩點:
>>>>
(1)自我調節。
有時電話打多了感覺很疲倦,精神狀態也會相應地越來越差。這就需要自我調節一下。在你精神狀態不佳時打電話,一定要注意自己是在笑還是板著臉講話。
如果電話室內有面鏡子就不一樣了,一旦看到鏡子中的你在板著臉與客戶通話,你就可以及時地提醒自己笑一笑,以增加自己的熱誠度。
>>>>
(2)不要太熱情。
太熱情了也不好,因為凡事都應有個適量。人是有差別的,有的人喜歡跟熱情的人交流,有的人卻不喜歡和太熱情的人打交道,這是跟人的性格有關的。
無論怎樣,對于不是很熟悉的客戶,不要在電話里表現得太過熱情,太過熱情了反而可能讓對方覺得有點兒假。
2.語速
在增強聲音的感染力方面還有一個很重要的因素就是講話的語速。
如果語速太快,對方可能還沒有聽明白你在說什么,你說的話卻已經結束了,這勢必會影響你說話的效果。
當然也不能太慢,你講話太慢,假如對方是性子急的人就肯定受不了。
所以打電話時的講話語速要正常,就像面對面地交流時一樣。
3.音量
你講話的音量很重要,聲音既不能太小也不能太大。
這是因為:
(1)打電話時說話的聲音太小了容易使對方聽不清或聽不明白,甚至會因聽不太清話音而誤解了你的本意。
(2)打電話時說話的聲音太大了,首先會過分地刺激人腦中的聽覺神經,時間長了就會降低再聽微小聲音時的靈敏度。
其次,太大的聲音對于人腦的聽覺神經來說也是一種特殊的噪音,它會嚴重地擾亂人的正常情緒,如果你把握不好音量,可以請同事幫忙,先打個電話給同事,讓他幫你聽聽,你的聲音大小是否合適,然后進行調整。
4.音調
音調不要怪腔怪調,要自然,一定要做到抑揚頓挫,音調要有高、中、低之分,富于變化,不要太機械化。
有些電話銷售人老是用一種音調跟所有客戶講話,好像是錄音機播放的一樣,缺少變化,因而自己的語言也就缺少生氣。
相聲演員姜昆曾說過一段相聲,他是這樣形容經典歌曲的:“經典歌曲剛開始時就像平地行走,音調較平,然后開始爬坡,音調往上走,爬到最高處時,突然往下,音調驟降,到結尾時,翻幾個跟斗,音調也跟著繞幾個圈。”
這樣的歌曲唱出來后,那簡直是是“余音繞梁,三日不絕”,既然電話銷售是一門聲音的藝術,那電話銷售人就不得不下點功夫好好修煉一下自己的說話音調。
5.節奏
就是恰到好處的停頓。
這樣就可以有時間來感知談話進行的感覺,也讓客戶有機會參與到談話中來。
大多數電話銷售人都會犯一個毛病:只顧自己說,說完了就掛機。
高明的電話銷售人可以做到根據客戶的語言節奏來決定自己的節奏。從而使整個談話非常投機、默契。
停頓的頻率一般是每說兩句話就停頓一、二秒鐘較好。
例如,在你講了一分鐘時,你就應稍微停頓一下,不要一直不停地說下去,直到談話結束。
因為你講了很長時間,但是你不知道客戶是否在聽,也不知道客戶聽了你說的話后究竟有什么樣的反應。
適當的停頓一下就可以更有效地吸引客戶的注意力。客戶示意你繼續說,就能反映出他是在認真地聽你說話。
停頓還有另一個好處,就是客戶可能有問題要問你,你停頓下來,他才能借你停頓的機會向你提出問題。
6.發音的清晰度
清晰的發音可以很好地充分表達自己的專業性。
說話是否清晰跟語速有一定的關系,如果語速較慢相對就會清晰,這里需要強調的是,寧可語速慢一些,講話時多費一些時間,也要保持聲音的清晰。
7.語氣
語氣是電話銷售人內心態度的晴雨表。
電話銷售人的語氣要求是:平和中有激情,耐心中有愛心,杜絕產生不耐煩的語氣。
經常會遇到這類客戶,給他講第一次,沒有聽清楚,講第二次也沒有聽清楚,到講第三次時還不清楚,這時電話銷售人解釋一次,語氣可以,解釋第二次,也可以,解釋第三次時就明顯可以聽出不耐煩的語氣。
這時心里肯定這么想:“你怎么這么笨呀,都跟你講三遍了,你還不清楚。”這種語氣一流露出來,結果就是把客戶給嚇跑了。
8.帶笑的聲音
人們常說“伸手不打笑臉人”“相逢一笑泯恩仇”。
可見,這一笑威力有多大,上面兩種情境是面對面才發生的。
可是,在電話里,對方看不到電話銷售人的笑臉,怎么辦?讓客戶聽到電話銷售人的微笑,帶有微笑的聲音是非常甜美動聽的,也是極具感染力的。
在聲音中放人笑容,并且笑出聲來,這是一招很有殺傷力的電話銷售技巧,因為人是追求美和快樂的動物,笑聲則傳達了一名電話銷售人的快樂,電話那端的客戶當然愿意和一個快樂的人交談。
9.簡潔
如果其所在公司有規定每個電話銷售人每天要完成100個電話的話,那么,這時的語言表達就必須簡潔。
做到這一點有一個小竅門,那就是每次打電話之前,將自己要表達的核心內容寫一個提綱,然后在打電話時自己會胸有成竹,簡單明了;
而如果沒有這個提綱,想起什么就說什么,就會讓對方覺得你的思路不清,說話羅嗦嘮叨,拒絕就是很必然了。
10.在語言中注入情感
同樣的一句話,用不同的情感來表達,效果是不一樣的。
如果作為一名電話銷售人不用心投入自己的工作,不用心關懷自己的客戶,所有的方法都不會有用。
在現實中,很多電話銷售人員只是一味地鉆研電話銷售的方法和技巧,卻忘記了最重要的個人綜合素質的修煉。
一個急功近利、粗俗無禮的人,方法用的再熟練,最終也只不過是得到了暫時的客戶和帶來一時的銷售業績,卻并不能和客戶長久的維持好關系,把業務做大。
只有發自內心地喜歡自己的工作、認真的對待客戶的銷售人才能讓說出去的每一句話都飽含情感,富有生命使客戶感動。
你的客戶總是不講真實情況 導致回訪無門?
銷售/客戶管理 ? 跳舞的小魚 發表了文章 ? 0 個評論 ? 3542 次瀏覽 ? 2019-03-21 11:00
?一個客戶告訴你他需要盡快得到方案,但是他沒有告訴你至少三個月后公司才會考慮采購的事情;?
一個客戶告訴你他非常認可你的產品,但遲遲就是沒有下一步計劃。回想一下你是客戶的場景。
當你想買一條符合你身材的褲子時,走進商店,服務員走過來熱情的說“歡迎光臨,您需要什么?”,你會怎么回答?
你確實需要一條符合身高175cm,淺藍色,寬松,最好不超過300塊的牛仔褲,但是你會告訴店員嗎?
我們普遍會說“隨便看看”,對嗎?
當有保險推銷員向你介紹保險時你會不耐煩的對他說“我都了解,我再考慮考慮”,但是你對保險真的了解嗎,你會再考慮嗎?
你是不是也經常對銷售人員撒謊?
這里有一個重要概念:客戶在銷售初期是不會提出真實需求或者問題的,他們往往都在撒謊。
為什么客戶會對銷售人員撒謊?
因為這是面對“一見到購買信號就抓住不放”的銷售人員的自我保護。
還有為了掩飾自己薄弱的一面,讓你發現了痛點,很可能將自己置于不想要的風險之中,被動接受,喪失主動權。
如何避免這種情況對銷售經理的干擾?
開始要找對人
客戶的采購經理一直在尋找新的供應商,但是他不會跟前臺說這件事情,而你有恰好有完美的解決方案,但是你只找了前臺問客戶是否需要,她一定告訴你不需要。
過程中要提問
如果客戶告訴你他是決策者,那你要問時候還有其他決策人參與,誰有否決權?如果客戶告訴你他想盡快的到方案,那你要問得到假設方案沒問題,我們什么時候開始實施項目?
最后要接受拒絕
為了避免客戶給你拋出這些模糊的概念那或者撒謊,你要告訴客戶,你完全可以接受“不”,是的,你可以拒絕我,如果你真的不需要那么請無情的直接拒絕我吧!
當客戶了解到拒絕并沒有給你們的社交造成壓力時,會更傾向于說出真相。你的目的就是得到真相,即使不是你想看到的。
客戶說的每一句都要持懷疑態度,都要盡可能的核實。尤其是有你的其他同事共同參與的客戶,你們間的信息大概率是不對稱的。
經常會因為客戶的一句話導致銷售人員內部產生矛盾的事情,得不償失。而往往客戶反應的事情,不是含有謊言就是添油加醋。
客戶在銷售初期是不會提出真實需求或者問題的,他們往往都在撒謊。
那么在初次拜訪完客戶之后,接下來怎么能讓自己做回訪?回訪該說些什么好?
需要回訪的客戶一般是兩類:
>> 第一種是之前有需求的,有初步購買意向的。
>> 第二種是已經購買過的老客戶,需要追銷或者裂變新客戶的。
第一種如果你不去跟蹤回訪的話,那么之前的努力都白費了,越優質的客戶,你身邊出現的競爭者會越多,既然已經跨越了最浪費時間的挖掘新客戶階段,第二階段顯得尤為重要。
因為客戶不可能跟你見一次面,就同意第二天去看電影的,這時候再去回訪他,約他的目的就是在進一步獲取他的信任感,影響他的潛意識,樹立他的內心產品的價值,達到成交的目的。
既然已經知道了每次回訪的目的,那么這時候就根據產品的價值和項目的進展,有節奏的去回訪客戶。
每次拜訪完客戶,為了下次能夠回訪,得學會留個餌,這個餌就是就是你跟客戶產生的一種隱形契約。
最簡單的就是,在準備走的時候,來一句:某某總,我下周三再帶著什么資料或產品來拜訪你,客戶即使不想見你,也會敷衍的說:好好好!
這其實無形中就給客戶種下了一個心錨,當你再次出現的時候,就可以順利的接著上次的餌打開話題了,繼續溝通。
溝通完如果火候沒到,下次還得過來的話,又繼續下餌,只要客戶對你一步步產生信任,他會對你的下一次到來越來越期待。
這種好處是,即使客戶當時猶豫沒購買,那么下次他在考慮這個產品的時候,會不自覺地想起你,你和他的約定就跟“陰影”一樣,縈繞在他的心間。
當你下次再去拜訪他時,成交的速度就很快了,因為在他的潛意識里已經接受你了。
我們是無法強迫客戶下單的,只有讓客戶自己說服自己下單,客戶的潛意識一旦認可你了,那么他就不再這么“理智”了。
因此,回訪這一類客戶注意兩點:
1.把握好拜訪客戶的節奏。
2.每一次交談完都留下“餌”。
我們再來說說,已經成交過得老客戶,如何去回訪。
這時候回訪的目的一個是追銷,一個是讓老客戶幫忙介紹新客戶。
這里要強調的一點是,客戶第一次成交難度往往非常大,但第二次、第三次就很容易了。
一個老客戶的價值,90%都在后端,因為第一次的成交往往要投入大量的時間精力甚至金錢,但當他第一次和你成交之后,你們之間的信任感會急劇上升。
因此每一次回訪老客戶的時候,請告訴自己,第一次拼死拼活就掙個10塊錢,現在有個不費吹灰之力的機會來賺90塊錢,你要不要干。
有了金錢的刺激就有了強大的動力,為了讓老客戶再次購買,即使你是一個啞巴,我都相信你也能在客戶面前用手語去聊天。
讓老客戶追銷,在回訪的時候,也要根據產品的特點和顧客的使用情況,來進行有節奏的追銷。
追銷針對的是客戶重復使用的產品,時限比較短。
那還有一種是沒有追銷的,例如一次性的大投入設備使用,可能三五年都不換的,如果你想追銷的話,可能還沒等到老客戶新需求,你自己先換公司了,說不定行業都換了。
因此對于這類客戶,重點是讓他幫忙轉介紹。
讓老客戶轉介紹的話,一方面后期服務肯定是要做好,讓客戶有物超所值的感覺。另一方面可以把老客戶發展為代理,每次介紹,老客戶都能獲得一定的傭金。
當然現在很多人比較討厭傭金模式,因為怕朋友知道后,以為自己是為了賺他的錢,這樣影響友誼可就不好了。
建議是條件允許的情況下,定期給客戶送節日禮品等維護客情往來,讓老客戶一直跟我們有往來人情,他為了這份人情,在朋友也有這方面需求的時候,只需要他不經意的介紹就行了。 查看全部
一個客戶告訴你他全權負責此事,但是他沒有告訴你最后還需要CFO的審批;
?一個客戶告訴你他需要盡快得到方案,但是他沒有告訴你至少三個月后公司才會考慮采購的事情;?
一個客戶告訴你他非常認可你的產品,但遲遲就是沒有下一步計劃。回想一下你是客戶的場景。
當你想買一條符合你身材的褲子時,走進商店,服務員走過來熱情的說“歡迎光臨,您需要什么?”,你會怎么回答?
你確實需要一條符合身高175cm,淺藍色,寬松,最好不超過300塊的牛仔褲,但是你會告訴店員嗎?
我們普遍會說“隨便看看”,對嗎?
當有保險推銷員向你介紹保險時你會不耐煩的對他說“我都了解,我再考慮考慮”,但是你對保險真的了解嗎,你會再考慮嗎?
你是不是也經常對銷售人員撒謊?
這里有一個重要概念:客戶在銷售初期是不會提出真實需求或者問題的,他們往往都在撒謊。
為什么客戶會對銷售人員撒謊?
因為這是面對“一見到購買信號就抓住不放”的銷售人員的自我保護。
還有為了掩飾自己薄弱的一面,讓你發現了痛點,很可能將自己置于不想要的風險之中,被動接受,喪失主動權。
如何避免這種情況對銷售經理的干擾?
開始要找對人
客戶的采購經理一直在尋找新的供應商,但是他不會跟前臺說這件事情,而你有恰好有完美的解決方案,但是你只找了前臺問客戶是否需要,她一定告訴你不需要。
過程中要提問
如果客戶告訴你他是決策者,那你要問時候還有其他決策人參與,誰有否決權?如果客戶告訴你他想盡快的到方案,那你要問得到假設方案沒問題,我們什么時候開始實施項目?
最后要接受拒絕
為了避免客戶給你拋出這些模糊的概念那或者撒謊,你要告訴客戶,你完全可以接受“不”,是的,你可以拒絕我,如果你真的不需要那么請無情的直接拒絕我吧!
當客戶了解到拒絕并沒有給你們的社交造成壓力時,會更傾向于說出真相。你的目的就是得到真相,即使不是你想看到的。
客戶說的每一句都要持懷疑態度,都要盡可能的核實。尤其是有你的其他同事共同參與的客戶,你們間的信息大概率是不對稱的。
經常會因為客戶的一句話導致銷售人員內部產生矛盾的事情,得不償失。而往往客戶反應的事情,不是含有謊言就是添油加醋。
客戶在銷售初期是不會提出真實需求或者問題的,他們往往都在撒謊。
那么在初次拜訪完客戶之后,接下來怎么能讓自己做回訪?回訪該說些什么好?
需要回訪的客戶一般是兩類:
>> 第一種是之前有需求的,有初步購買意向的。
>> 第二種是已經購買過的老客戶,需要追銷或者裂變新客戶的。
第一種如果你不去跟蹤回訪的話,那么之前的努力都白費了,越優質的客戶,你身邊出現的競爭者會越多,既然已經跨越了最浪費時間的挖掘新客戶階段,第二階段顯得尤為重要。
因為客戶不可能跟你見一次面,就同意第二天去看電影的,這時候再去回訪他,約他的目的就是在進一步獲取他的信任感,影響他的潛意識,樹立他的內心產品的價值,達到成交的目的。
既然已經知道了每次回訪的目的,那么這時候就根據產品的價值和項目的進展,有節奏的去回訪客戶。
每次拜訪完客戶,為了下次能夠回訪,得學會留個餌,這個餌就是就是你跟客戶產生的一種隱形契約。
最簡單的就是,在準備走的時候,來一句:某某總,我下周三再帶著什么資料或產品來拜訪你,客戶即使不想見你,也會敷衍的說:好好好!
這其實無形中就給客戶種下了一個心錨,當你再次出現的時候,就可以順利的接著上次的餌打開話題了,繼續溝通。
溝通完如果火候沒到,下次還得過來的話,又繼續下餌,只要客戶對你一步步產生信任,他會對你的下一次到來越來越期待。
這種好處是,即使客戶當時猶豫沒購買,那么下次他在考慮這個產品的時候,會不自覺地想起你,你和他的約定就跟“陰影”一樣,縈繞在他的心間。
當你下次再去拜訪他時,成交的速度就很快了,因為在他的潛意識里已經接受你了。
我們是無法強迫客戶下單的,只有讓客戶自己說服自己下單,客戶的潛意識一旦認可你了,那么他就不再這么“理智”了。
因此,回訪這一類客戶注意兩點:
1.把握好拜訪客戶的節奏。
2.每一次交談完都留下“餌”。
我們再來說說,已經成交過得老客戶,如何去回訪。
這時候回訪的目的一個是追銷,一個是讓老客戶幫忙介紹新客戶。
這里要強調的一點是,客戶第一次成交難度往往非常大,但第二次、第三次就很容易了。
一個老客戶的價值,90%都在后端,因為第一次的成交往往要投入大量的時間精力甚至金錢,但當他第一次和你成交之后,你們之間的信任感會急劇上升。
因此每一次回訪老客戶的時候,請告訴自己,第一次拼死拼活就掙個10塊錢,現在有個不費吹灰之力的機會來賺90塊錢,你要不要干。
有了金錢的刺激就有了強大的動力,為了讓老客戶再次購買,即使你是一個啞巴,我都相信你也能在客戶面前用手語去聊天。
讓老客戶追銷,在回訪的時候,也要根據產品的特點和顧客的使用情況,來進行有節奏的追銷。
追銷針對的是客戶重復使用的產品,時限比較短。
那還有一種是沒有追銷的,例如一次性的大投入設備使用,可能三五年都不換的,如果你想追銷的話,可能還沒等到老客戶新需求,你自己先換公司了,說不定行業都換了。
因此對于這類客戶,重點是讓他幫忙轉介紹。
讓老客戶轉介紹的話,一方面后期服務肯定是要做好,讓客戶有物超所值的感覺。另一方面可以把老客戶發展為代理,每次介紹,老客戶都能獲得一定的傭金。
當然現在很多人比較討厭傭金模式,因為怕朋友知道后,以為自己是為了賺他的錢,這樣影響友誼可就不好了。
建議是條件允許的情況下,定期給客戶送節日禮品等維護客情往來,讓老客戶一直跟我們有往來人情,他為了這份人情,在朋友也有這方面需求的時候,只需要他不經意的介紹就行了。
如何建立長期穩定的客戶關系?—老板必讀
銷售/客戶管理 ? 紅圈小管家 發表了文章 ? 0 個評論 ? 4268 次瀏覽 ? 2019-03-20 10:21
?
一只木桶上有很多洞,這些洞分別代表不同的名字:粗魯、沒有存貨、劣質服務、未經訓練的員工、質量低劣、選擇性差等。
桶中流出的水比作客戶,企業為了保住原有的營業額,必須從桶頂不斷注入“新客戶”來補充流失的客戶,這是一個昂貴的、沒有盡頭的過程。
而堵住漏洞進來的則遠不止客戶數量的維持和提高,留下來的客戶意味著“客戶質量的提高”。
由此可見,從企業的角度來說,與客戶建立長期、穩定和良好的關系是增加企業利潤的一個很重要的因素。
客戶管理有哪些類型?
伙伴型的客戶關系、基本型的客戶關系、被動型的客戶關系、負責型的客戶關系和主動型的客戶關系。
這五種類型之間,并不具有簡單的優劣勢對比程度或順序,因為企業所采用的客戶關系類型,既然取決于它的產品以及客戶的特征。
那么不同企業甚至同一企業,在對待不同的客戶時,就有可能采用不同類型的客戶關系。
例如,寶潔公司與其洗發水、洗衣粉等的消費客戶之間是一種被動型關系,寶潔公司設立客戶抱怨處理機構,聽取客戶的意見,處理客戶投訴,改進產品;但是寶潔和沃爾瑪之間卻可以建立互惠互利的伙伴關系。
菲利普·科特勒提出,企業可以根據其客戶的數量,以及產品的邊際利潤水平,選擇合適的客戶關系類型。
由于維持企業客戶關系的較高水平需要消耗大量資源,因此企業必須根據實際情況采取靈活對策,選擇適當的客戶關系。
伙伴型關系的選擇
如果企業在面對少量的客戶時,提供的產品或服務的利潤水平比較高,就應采取伙伴型的客戶關系,在取得客戶的同時,自己也獲得豐厚的回報。
例如,對生產大型產品和特殊產品的企業,則需要和客戶加強聯系,按照用戶的需要進行產品的開發和生產,并保證能滿足用戶的要求。
波音公司就與它的客戶保持緊密的伙伴關系,既滿足了客戶的需要,又讓企業得以發展。
基本型關系的選擇
一般來講,如果產品和服務的邊際利潤水平很低,客戶數量極其龐大,那么企業會傾向與采用基本型的客戶關系;否則,可能因為售后服務的較高成本而出現虧損。
如生產日用品的企業一般都采用基本型的關系,企業所要做的只是建立售后服務部門,搞好產品的售后服務工作,對客戶在使用產品中提出的問題進行解答并解決問題。
其余類型關系的選擇
企業所把握和能夠影響的資源條件決定了客戶關系的實際水平,其余類型的關系可由企業自行選擇和組合。
客戶認為已經接收的服務水平是個認知水平,這和客戶關系的實際水平一般都存在差異,因為客戶在認知過程中加上了主觀的因素作為判斷的依據。
如果客戶與企業的關系越好,對每次交易的評價就會越高。這樣的良性循環機會造就忠誠的客戶。
因此,企業對客戶關系進行管理或改進的目標,應是想著為每個客戶提供滿意服務,并提高產品的邊際利潤水平的方向轉變。
由客戶的忠誠度和銷售額建立不同的客戶關系
企業與客戶的關系是十分復雜的,因企業與客戶的相互依賴程度、客戶的忠誠度不同而具有不同的形式和特征。
由客戶的忠誠度和銷售額,對企業的全部客戶按照一定的標準進行分類,根據具體的情況建立不同的客戶關系。企業進行客戶關系選擇時應當首先考慮客戶忠誠度。
衡量客戶忠誠度的指標有很多,如客戶重復購買的次數、客戶購買量占其對產品總需求的比例、客戶對本企業產品品牌的關注程度、客戶對競爭產品的態度等因素都應當著重考慮。
如果企業對客戶的忠誠度水平判斷不準,客戶關系的選擇可能就不適當。例如,對于一位十分忠誠的客戶,如企業按照被動型或基本型的客戶關系對待,會影響客戶的忠誠度。
客戶的銷售額由于直接反應企業從該客戶身上獲利的程度,所以企業在選擇客戶關系時還要考慮銷售額指標。
因此,在客戶管理中,企業需要進行客戶關系類型分析,以了解客戶與企業聯系的動機、要求條件,以及企業的有利和不利條件,充分利用一切可能的機會,采取相應的信息交流、產品、服務和價格策略等,以取得客戶的全面信任,建立良好的企業客戶關系。
而且,企業必須從客戶的角度來考慮客戶關系。對于企業來說,不是單純地為了獲取收入和利潤而尋找一個錢袋飽滿的客戶,然后誘惑他盡可能多地從錢袋里掏出錢來。
現在,評價客戶關系必須完全站在客戶的立場,這一點是很重要的。企業必須理解客戶是如何看待和定義客戶關系的。 查看全部
?
一只木桶上有很多洞,這些洞分別代表不同的名字:粗魯、沒有存貨、劣質服務、未經訓練的員工、質量低劣、選擇性差等。
桶中流出的水比作客戶,企業為了保住原有的營業額,必須從桶頂不斷注入“新客戶”來補充流失的客戶,這是一個昂貴的、沒有盡頭的過程。
而堵住漏洞進來的則遠不止客戶數量的維持和提高,留下來的客戶意味著“客戶質量的提高”。
由此可見,從企業的角度來說,與客戶建立長期、穩定和良好的關系是增加企業利潤的一個很重要的因素。
客戶管理有哪些類型?
伙伴型的客戶關系、基本型的客戶關系、被動型的客戶關系、負責型的客戶關系和主動型的客戶關系。
這五種類型之間,并不具有簡單的優劣勢對比程度或順序,因為企業所采用的客戶關系類型,既然取決于它的產品以及客戶的特征。
那么不同企業甚至同一企業,在對待不同的客戶時,就有可能采用不同類型的客戶關系。
例如,寶潔公司與其洗發水、洗衣粉等的消費客戶之間是一種被動型關系,寶潔公司設立客戶抱怨處理機構,聽取客戶的意見,處理客戶投訴,改進產品;但是寶潔和沃爾瑪之間卻可以建立互惠互利的伙伴關系。
菲利普·科特勒提出,企業可以根據其客戶的數量,以及產品的邊際利潤水平,選擇合適的客戶關系類型。
由于維持企業客戶關系的較高水平需要消耗大量資源,因此企業必須根據實際情況采取靈活對策,選擇適當的客戶關系。
伙伴型關系的選擇
如果企業在面對少量的客戶時,提供的產品或服務的利潤水平比較高,就應采取伙伴型的客戶關系,在取得客戶的同時,自己也獲得豐厚的回報。
例如,對生產大型產品和特殊產品的企業,則需要和客戶加強聯系,按照用戶的需要進行產品的開發和生產,并保證能滿足用戶的要求。
波音公司就與它的客戶保持緊密的伙伴關系,既滿足了客戶的需要,又讓企業得以發展。
基本型關系的選擇
一般來講,如果產品和服務的邊際利潤水平很低,客戶數量極其龐大,那么企業會傾向與采用基本型的客戶關系;否則,可能因為售后服務的較高成本而出現虧損。
如生產日用品的企業一般都采用基本型的關系,企業所要做的只是建立售后服務部門,搞好產品的售后服務工作,對客戶在使用產品中提出的問題進行解答并解決問題。
其余類型關系的選擇
企業所把握和能夠影響的資源條件決定了客戶關系的實際水平,其余類型的關系可由企業自行選擇和組合。
客戶認為已經接收的服務水平是個認知水平,這和客戶關系的實際水平一般都存在差異,因為客戶在認知過程中加上了主觀的因素作為判斷的依據。
如果客戶與企業的關系越好,對每次交易的評價就會越高。這樣的良性循環機會造就忠誠的客戶。
因此,企業對客戶關系進行管理或改進的目標,應是想著為每個客戶提供滿意服務,并提高產品的邊際利潤水平的方向轉變。
由客戶的忠誠度和銷售額建立不同的客戶關系
企業與客戶的關系是十分復雜的,因企業與客戶的相互依賴程度、客戶的忠誠度不同而具有不同的形式和特征。
由客戶的忠誠度和銷售額,對企業的全部客戶按照一定的標準進行分類,根據具體的情況建立不同的客戶關系。企業進行客戶關系選擇時應當首先考慮客戶忠誠度。
衡量客戶忠誠度的指標有很多,如客戶重復購買的次數、客戶購買量占其對產品總需求的比例、客戶對本企業產品品牌的關注程度、客戶對競爭產品的態度等因素都應當著重考慮。
如果企業對客戶的忠誠度水平判斷不準,客戶關系的選擇可能就不適當。例如,對于一位十分忠誠的客戶,如企業按照被動型或基本型的客戶關系對待,會影響客戶的忠誠度。
客戶的銷售額由于直接反應企業從該客戶身上獲利的程度,所以企業在選擇客戶關系時還要考慮銷售額指標。
因此,在客戶管理中,企業需要進行客戶關系類型分析,以了解客戶與企業聯系的動機、要求條件,以及企業的有利和不利條件,充分利用一切可能的機會,采取相應的信息交流、產品、服務和價格策略等,以取得客戶的全面信任,建立良好的企業客戶關系。
而且,企業必須從客戶的角度來考慮客戶關系。對于企業來說,不是單純地為了獲取收入和利潤而尋找一個錢袋飽滿的客戶,然后誘惑他盡可能多地從錢袋里掏出錢來。
現在,評價客戶關系必須完全站在客戶的立場,這一點是很重要的。企業必須理解客戶是如何看待和定義客戶關系的。
銷售該怎么拜訪客戶 維護好客情?
銷售/客戶管理 ? 紅圈小管家 發表了文章 ? 0 個評論 ? 3567 次瀏覽 ? 2019-03-19 10:32
很多公司的發展主要靠行業趨勢,在市場好的時候其實無所謂幫你,因為客戶本身也需要采購;當市場不好時,你平時“下的功夫”就會暴露出其實毫無意義,讓你在辦公室坐坐,請你吃幾頓飯這都是小事,想讓客戶額外付出現金、風險幫你做業績,不可能,這就是現實。
銷售很忌諱一點:交淺言深。
跟客戶剛認識沒幾天,面都沒見過兩次,幫著客戶處理了一些流程性問題,以后就總想著讓客戶幫你多做業績,也是很讓人反感的,你認為你對客戶的價值在哪里?
專業的銷售經理應該做“專業客情”,至少要做到顧問式銷售經理。
你應該是行業的專家,在客戶采購你的產品的前中后期都有適合客戶的解決方案,讓客戶通過你的產品或者服務提升利潤或者降低成本,給客戶帶去真正的利益。
當客戶發現聽你的可以賺錢時,他就會真的信任你,真的尊重你,才有可能會在大家都不容易時候同舟共濟。
專業的銷售經理不僅僅與成交客戶保持緊密的關系,還包括那些無法成就的客戶。
不少時候客戶希望達成合作,但由于客觀條件短時間內確實沒有辦法達成,此時銷售經理應該做的就是為客做一個“顧問”,給客戶提出建議,幫助解決問題,與客戶建立良好的專業客情,一旦時機成熟,那么機會自然是你的。
你可以和客戶成為朋友,在他需要的時候傾聽,同情,給他適當的建議,但這種友誼不要超過業務關系。
銷售與客戶之間,只有“專業客情”沒有“友情”一說,除非有人不干了。
我曾經同時負責三個城市的業務,每個城市都有一個核心客戶,我為了提高客戶的業績所以嚴格要求每一個客戶的團隊,我們每天聊的都是工作,我只做“專業客情”。
正因為如此,直到今天,客戶仍對我保持尊重,我們現在是朋友關系了。銷售經理與客戶具有成朋友的基礎,但不能做朋友。
朋友的忙是要幫的,但是朋友的忙與公司的利益產生沖突時無論如何選擇,都會有人受傷。
所以要建立“專業客情”,從專業角度處理問題,那么結果大家都可以接受。
牢記:專業的出租司機不會因為跟乘客聊的開心暢快就不收費;
作為專業的銷售更不應該因為個人之間的交情與職業之間的責任發生沖突。
關系一旦變的模糊,就不可能變回清晰。
那么約了意向客戶后總找不到聊天的切入點,尤其是年紀稍長一點的,總是硬找話題怎么辦?
很明顯是這樣的邏輯:越是年紀長的,越聊不到一起!!
我們分析一下,年紀長的人在企業里有什么特點:
1、職位相對高。
?
越是年齡大的,職位相對越高。這是普遍現象,雖然不絕對。面對職位高的人,和面對普通的采購,能一樣嗎?
客戶的真實需求你在和一線崗位的人早就摸透了。也就是說,銷售人員在拜訪采購總監或者董事長的時候,早就在技術人員或者采購那里知道他們需要什么了。
2、閱歷豐富。
?
就問我們自己,是不是年齡越大,見識越多?你和十年前的自己還是一樣的見識嗎?當然不一樣。
你和小學生談論互聯網模式、云計算、產品售后,他能懂嗎?
小學生找你推銷鉛筆,你怎么能耐住性子跟小學生聊天,你會不會換位思考,年紀長的人跟你聊天時,他有沒有興趣?
作為銷售,你可以沒有管理經驗、生產經驗、采購經驗,和他們聊,未必聊不到一塊去。
銷售有句話,永遠不能丟的話:站在對方的立場考慮問題。大家難道都忘了?
解決方法:
一,謙虛的心態虛心請教。
好為人師,是人的通性。誰不喜歡顯擺,誰不喜歡教育年輕人。
比如說:王總,您經驗豐富,你看我現在遇到這么個情況,你幫忙分析分析,我在公司干了2年了,就是提不起來,也不知道咋辦,希望找到高人指點一下,請您把把脈。
你就看吧,這話題他要是不給你講上半個小時都怪了。這樣還愁沒有話題展開聊下去嗎?
二,在專業上給予高度肯定。
比如:“王總,在這個行當,別的咱不說,就整個xx市,有誰還比您專業,我不跑您這我去哪兒,跑到哪兒人都說您說一沒人說二,您給個意見”。
這帽子,他摘的下來?還不逮著機會趕緊給你講講行業的發展史?
三,高手對決。
業務做得久了,你知道自己的專業能力,你就嘗試跟這些人交流一下,就跟下棋一樣,如果旗鼓相當,他會發自內心覺得“后生可畏”。
這個僅限于最高級別的銷售,我們一般稱之為“顧問式銷售”,用你的專業能力征服他,讓對方佩服你的專業。
比如你可以很直接告訴他:貴公司的鍋爐技術還是在沿用60年代蘇聯那一套,雖然故障率低但是浪費嚴重,充分燃燒只有75%,90年代德國技術就突破85%了,武漢和鄭州發電廠都在用,您肯定知道對吧,現在我們的設備能達到95%,環保沒的說,價格你自己看,貴15%,一年的煤節省出來了。你看他怎么接茬!不過從題主的描述來看,還是差的遠。
四,居高臨下。
在交流過程中,讓他有一種劉備見著諸葛亮的感覺。
尤其是很多傳統領域的企業家,他們得益于改革開放經濟高速發展,事業做起來了,但是管理水平還是夫妻店式。
你稍微給他梳理一下業務模式、組織架構,天天邀請你去給他們上課,你一去公司,他能把全公司喊過來。
這需要我們除了業務能力之外,在戰略高度、行業發展趨勢、行業外信息、國內外行業信息、上下游產業鏈、近似產品等掌握大量信息。這是個長期工程。
總之,年齡大、閱歷深的人,關注點很少糾結在產品和服務本身等細節問題,更多的是從全局等宏觀角度思考問題。 查看全部
很多公司的發展主要靠行業趨勢,在市場好的時候其實無所謂幫你,因為客戶本身也需要采購;當市場不好時,你平時“下的功夫”就會暴露出其實毫無意義,讓你在辦公室坐坐,請你吃幾頓飯這都是小事,想讓客戶額外付出現金、風險幫你做業績,不可能,這就是現實。
銷售很忌諱一點:交淺言深。
跟客戶剛認識沒幾天,面都沒見過兩次,幫著客戶處理了一些流程性問題,以后就總想著讓客戶幫你多做業績,也是很讓人反感的,你認為你對客戶的價值在哪里?
專業的銷售經理應該做“專業客情”,至少要做到顧問式銷售經理。
你應該是行業的專家,在客戶采購你的產品的前中后期都有適合客戶的解決方案,讓客戶通過你的產品或者服務提升利潤或者降低成本,給客戶帶去真正的利益。
當客戶發現聽你的可以賺錢時,他就會真的信任你,真的尊重你,才有可能會在大家都不容易時候同舟共濟。
專業的銷售經理不僅僅與成交客戶保持緊密的關系,還包括那些無法成就的客戶。
不少時候客戶希望達成合作,但由于客觀條件短時間內確實沒有辦法達成,此時銷售經理應該做的就是為客做一個“顧問”,給客戶提出建議,幫助解決問題,與客戶建立良好的專業客情,一旦時機成熟,那么機會自然是你的。
你可以和客戶成為朋友,在他需要的時候傾聽,同情,給他適當的建議,但這種友誼不要超過業務關系。
銷售與客戶之間,只有“專業客情”沒有“友情”一說,除非有人不干了。
我曾經同時負責三個城市的業務,每個城市都有一個核心客戶,我為了提高客戶的業績所以嚴格要求每一個客戶的團隊,我們每天聊的都是工作,我只做“專業客情”。
正因為如此,直到今天,客戶仍對我保持尊重,我們現在是朋友關系了。銷售經理與客戶具有成朋友的基礎,但不能做朋友。
朋友的忙是要幫的,但是朋友的忙與公司的利益產生沖突時無論如何選擇,都會有人受傷。
所以要建立“專業客情”,從專業角度處理問題,那么結果大家都可以接受。
牢記:專業的出租司機不會因為跟乘客聊的開心暢快就不收費;
作為專業的銷售更不應該因為個人之間的交情與職業之間的責任發生沖突。
關系一旦變的模糊,就不可能變回清晰。
那么約了意向客戶后總找不到聊天的切入點,尤其是年紀稍長一點的,總是硬找話題怎么辦?
很明顯是這樣的邏輯:越是年紀長的,越聊不到一起!!
我們分析一下,年紀長的人在企業里有什么特點:
1、職位相對高。
?
越是年齡大的,職位相對越高。這是普遍現象,雖然不絕對。面對職位高的人,和面對普通的采購,能一樣嗎?
客戶的真實需求你在和一線崗位的人早就摸透了。也就是說,銷售人員在拜訪采購總監或者董事長的時候,早就在技術人員或者采購那里知道他們需要什么了。
2、閱歷豐富。
?
就問我們自己,是不是年齡越大,見識越多?你和十年前的自己還是一樣的見識嗎?當然不一樣。
你和小學生談論互聯網模式、云計算、產品售后,他能懂嗎?
小學生找你推銷鉛筆,你怎么能耐住性子跟小學生聊天,你會不會換位思考,年紀長的人跟你聊天時,他有沒有興趣?
作為銷售,你可以沒有管理經驗、生產經驗、采購經驗,和他們聊,未必聊不到一塊去。
銷售有句話,永遠不能丟的話:站在對方的立場考慮問題。大家難道都忘了?
解決方法:
一,謙虛的心態虛心請教。
好為人師,是人的通性。誰不喜歡顯擺,誰不喜歡教育年輕人。
比如說:王總,您經驗豐富,你看我現在遇到這么個情況,你幫忙分析分析,我在公司干了2年了,就是提不起來,也不知道咋辦,希望找到高人指點一下,請您把把脈。
你就看吧,這話題他要是不給你講上半個小時都怪了。這樣還愁沒有話題展開聊下去嗎?
二,在專業上給予高度肯定。
比如:“王總,在這個行當,別的咱不說,就整個xx市,有誰還比您專業,我不跑您這我去哪兒,跑到哪兒人都說您說一沒人說二,您給個意見”。
這帽子,他摘的下來?還不逮著機會趕緊給你講講行業的發展史?
三,高手對決。
業務做得久了,你知道自己的專業能力,你就嘗試跟這些人交流一下,就跟下棋一樣,如果旗鼓相當,他會發自內心覺得“后生可畏”。
這個僅限于最高級別的銷售,我們一般稱之為“顧問式銷售”,用你的專業能力征服他,讓對方佩服你的專業。
比如你可以很直接告訴他:貴公司的鍋爐技術還是在沿用60年代蘇聯那一套,雖然故障率低但是浪費嚴重,充分燃燒只有75%,90年代德國技術就突破85%了,武漢和鄭州發電廠都在用,您肯定知道對吧,現在我們的設備能達到95%,環保沒的說,價格你自己看,貴15%,一年的煤節省出來了。你看他怎么接茬!不過從題主的描述來看,還是差的遠。
四,居高臨下。
在交流過程中,讓他有一種劉備見著諸葛亮的感覺。
尤其是很多傳統領域的企業家,他們得益于改革開放經濟高速發展,事業做起來了,但是管理水平還是夫妻店式。
你稍微給他梳理一下業務模式、組織架構,天天邀請你去給他們上課,你一去公司,他能把全公司喊過來。
這需要我們除了業務能力之外,在戰略高度、行業發展趨勢、行業外信息、國內外行業信息、上下游產業鏈、近似產品等掌握大量信息。這是個長期工程。
總之,年齡大、閱歷深的人,關注點很少糾結在產品和服務本身等細節問題,更多的是從全局等宏觀角度思考問題。
怎么讓客戶快速跟我成交 哪種客戶能快速簽單?
銷售/客戶管理 ? 紅圈小管家 發表了文章 ? 0 個評論 ? 3702 次瀏覽 ? 2019-03-18 11:08
每個sales的CRM客戶關系管理系統里面都積累了很多客戶,但并不是對每個客戶都要均衡用力,對客戶進行分類的一個最重要的原因就是:提升工作效率。
如果客戶的購買意愿不怎么強烈,而你卻把它判斷成A類客戶,上門溝通時間加上來回路上花費的時間,差不多三個小時,浪費了這么多的時間,最終還沒有簽掉這個客戶,只是用這三個小時的時間證明了這個客戶不是A類客戶。
如果我們早知道ABCD類客戶的重要性的話,就不會浪費這么長的時間。
那么,我們應該按照什么標準對客戶進行分類?
怎么界定客戶的呢:
?
只要是A類客戶,從開發到二次跟進,在3到7天之內就把他簽掉,最多十天;
B類客戶要在20天之內簽掉,
C類客戶是在30天之內簽掉的客戶;
但凡不是這樣的客戶,就直接把他歸為D類,不要再去跟進了。
隨著市場競爭越來越激烈,這個時間范圍的界定并不是固定的。
舉個例子,如果你的競對對A類客戶的定義是在十天之內要簽掉,那么你可能就要在5到10天之內把這個A類客戶簽掉。也就是說,如果能快速簽掉一個客戶,就不要等更長的時間。
為什么不能花時間養客戶?
因為很多客戶已經被競對、被很多同行培養成熟了,不管你是賣SaaS、賣廣告、賣產品服務還是賣其他產品,客戶都已經被相應的同行或者市場教育過很多次。
所以既然客戶不需要再次被教育,擺在任何一個銷售面前的就是——怎么讓客戶快速跟我成交,變成我的客戶!
你不需要對客戶反復強調:我的服務是這樣子的、這個產品是這樣的、廣告是這樣的……不需要再花時間跟客戶普及產品功能和專業知識,也不需要給客戶留出三五天的思考時間,再去跟進;
?
只需要向客戶傳遞你的服務、產品能創造的價值就可以。
只要客戶認可你的價值,就會因為這份價值而買單。
那么,哪種客戶能快速簽下單來?
我們先來看下客戶分類的依據,有三個標簽:是否是第一KP、有無購買需求、有無購買能力。
A類客戶指的是:見到了第一KP、有購買需求、有購買能力,以上三個條件皆滿足。
Sales把產品介紹清楚,解決掉客戶的疑惑,向客戶明確傳達產品能創造的價值,剩下的就是客戶何時簽約的問題。
如果A類客戶沒有購買你的產品,那這個客戶就直接變成D類客戶,沒有從A到B,B不行,再到C,最后再歸類成D的過程,他就是根本不會購買你的產品。
今天的銷售是一種價值認可和價值傳遞的過程。
B類客戶是可能沒有見到第一KP,見到了第二或者第三KP;客戶有需求、認可產品的價值,有購買能力。
舉個例子,今天和客戶見完面之后,你和他聊得很清楚,解決掉了他的疑惑,客戶也認可你的價值,唯一的問題就是他沒有辦法做主,需要跟第一或者第二KP溝通過后才能確定。
B類客戶是可能在20天左右的時間內成交的。
C類客戶指的是見到了企業當中真正使用產品的負責人,他不是第一KP,他是第二、第三KP,相當于一家企業的副總經理、銷售總監,或者經理。但這個角色至關重要,因為是他負責的部門要用你的這款產品。
那么,如果客戶認可你的產品,他還需要向上匯報兩層,經過他的部門老大和最終KP的認可后,才有簽單的可能,相當于3.0的簽約難度系數。
C類客戶在30天左右的時間內,有機會被close掉。
什么叫D類客戶?就是他根本不會購買,對產品價值不認可,也沒有購買能力,不需要再去跟進。
很多sales都說自己每天都很忙碌,要找客戶資料、打電話約客戶、在外面跑一天,忙到沒有時間學習、進修。
所以,sales對自己的時間、對每一個客戶、對自己更應該負責任。
負責任指的是:當和客戶談完,離開客戶大門的時候,內心非常清晰、非常明了的知道你和這個客戶談到什么狀態,哪些是確認好的信息,哪些還需要進一步確認。
-THE END-
對客戶進行分類管理和推進能大幅度提升簽約效率,如果sales目前還不具備客戶分類推進和管理的能力,可以通過大量的實戰,不斷提升自己的段位,也將迎來自己業績上的回報! 查看全部
?我們經常聽到sales說今天見到了一個A類客戶,新增了3個B類客戶,開掉了一個D類客戶;那么什么是ABCD類客戶?是按照什么標準劃分的?為什么要對客戶進行分類?
每個sales的CRM客戶關系管理系統里面都積累了很多客戶,但并不是對每個客戶都要均衡用力,對客戶進行分類的一個最重要的原因就是:提升工作效率。
如果客戶的購買意愿不怎么強烈,而你卻把它判斷成A類客戶,上門溝通時間加上來回路上花費的時間,差不多三個小時,浪費了這么多的時間,最終還沒有簽掉這個客戶,只是用這三個小時的時間證明了這個客戶不是A類客戶。
如果我們早知道ABCD類客戶的重要性的話,就不會浪費這么長的時間。
那么,我們應該按照什么標準對客戶進行分類?
怎么界定客戶的呢:
?
只要是A類客戶,從開發到二次跟進,在3到7天之內就把他簽掉,最多十天;
B類客戶要在20天之內簽掉,
C類客戶是在30天之內簽掉的客戶;
但凡不是這樣的客戶,就直接把他歸為D類,不要再去跟進了。
隨著市場競爭越來越激烈,這個時間范圍的界定并不是固定的。
舉個例子,如果你的競對對A類客戶的定義是在十天之內要簽掉,那么你可能就要在5到10天之內把這個A類客戶簽掉。也就是說,如果能快速簽掉一個客戶,就不要等更長的時間。
為什么不能花時間養客戶?
因為很多客戶已經被競對、被很多同行培養成熟了,不管你是賣SaaS、賣廣告、賣產品服務還是賣其他產品,客戶都已經被相應的同行或者市場教育過很多次。
所以既然客戶不需要再次被教育,擺在任何一個銷售面前的就是——怎么讓客戶快速跟我成交,變成我的客戶!
你不需要對客戶反復強調:我的服務是這樣子的、這個產品是這樣的、廣告是這樣的……不需要再花時間跟客戶普及產品功能和專業知識,也不需要給客戶留出三五天的思考時間,再去跟進;
?
只需要向客戶傳遞你的服務、產品能創造的價值就可以。
只要客戶認可你的價值,就會因為這份價值而買單。
那么,哪種客戶能快速簽下單來?
我們先來看下客戶分類的依據,有三個標簽:是否是第一KP、有無購買需求、有無購買能力。
A類客戶指的是:見到了第一KP、有購買需求、有購買能力,以上三個條件皆滿足。
Sales把產品介紹清楚,解決掉客戶的疑惑,向客戶明確傳達產品能創造的價值,剩下的就是客戶何時簽約的問題。
如果A類客戶沒有購買你的產品,那這個客戶就直接變成D類客戶,沒有從A到B,B不行,再到C,最后再歸類成D的過程,他就是根本不會購買你的產品。
今天的銷售是一種價值認可和價值傳遞的過程。
B類客戶是可能沒有見到第一KP,見到了第二或者第三KP;客戶有需求、認可產品的價值,有購買能力。
舉個例子,今天和客戶見完面之后,你和他聊得很清楚,解決掉了他的疑惑,客戶也認可你的價值,唯一的問題就是他沒有辦法做主,需要跟第一或者第二KP溝通過后才能確定。
B類客戶是可能在20天左右的時間內成交的。
C類客戶指的是見到了企業當中真正使用產品的負責人,他不是第一KP,他是第二、第三KP,相當于一家企業的副總經理、銷售總監,或者經理。但這個角色至關重要,因為是他負責的部門要用你的這款產品。
那么,如果客戶認可你的產品,他還需要向上匯報兩層,經過他的部門老大和最終KP的認可后,才有簽單的可能,相當于3.0的簽約難度系數。
C類客戶在30天左右的時間內,有機會被close掉。
什么叫D類客戶?就是他根本不會購買,對產品價值不認可,也沒有購買能力,不需要再去跟進。
很多sales都說自己每天都很忙碌,要找客戶資料、打電話約客戶、在外面跑一天,忙到沒有時間學習、進修。
所以,sales對自己的時間、對每一個客戶、對自己更應該負責任。
負責任指的是:當和客戶談完,離開客戶大門的時候,內心非常清晰、非常明了的知道你和這個客戶談到什么狀態,哪些是確認好的信息,哪些還需要進一步確認。
-THE END-
對客戶進行分類管理和推進能大幅度提升簽約效率,如果sales目前還不具備客戶分類推進和管理的能力,可以通過大量的實戰,不斷提升自己的段位,也將迎來自己業績上的回報!
你可千萬別用了,這4招銷售技巧早就過時了!
銷售/客戶管理 ? 紅圈小管家 發表了文章 ? 0 個評論 ? 3401 次瀏覽 ? 2019-03-15 09:45
很多人聽了之后估計一臉懵逼,銷售技巧還會過時?!
大家都知道,80%的業績都是靠老顧客的,但是隨著時間的累計,老顧客終究會流失,新的用戶會不斷涌進來。
在這一過程中因為顧客的經歷和消費習慣的變化,一些舊的銷售技巧開始失效,通俗點說就是:套路不靈了。
導購要熱情接待顧客,是我們最常見的銷售技巧之一。
可是面對這個常用技巧,70后可能會喜歡,80后估計會接受,90后則會排斥。同樣的銷售技巧,逐漸開始過時了。
當然不止這些,今天就跟大家分享這4個過時的銷售技巧,以后用的時候一定要靈活。
1、熱情洋溢的服務
新導購估計都被“指導過”,面對顧客應該服務熱情點、嘴巴甜一點,這招要是擱以前,估計有用,放到現在只有挨白眼的份。
現在的消費者不比以前了,她們更懂的自己喜歡什么,需要什么。當她們進入一家新店鋪時,她們更希望擁有“自己的挑選時間”,所以經常表現出沉默或者隨便看看的樣子。
這個時候,導購如果一味的追問,勢必會把顧客逼走。
有效的做法是,只用2句話吸引或者留住顧客。
>> 第一句:直接說出品牌、店鋪的名字,讓顧客加深印象;
>> 第二句:直接說出店鋪的好處,比如打折、新款的優點來吸引顧客。
說完之后,顧客還沒有被吸引,也不要追問了。留給顧客足夠的時間去挑選,說不準就看上某件商品了,這個時候再上去服務也不遲。
2、顧客進門就推銷
顧客進門就推銷,也是很多導購的常用的方法之一,卻不知很多顧客就是這樣被趕走的。
剛走進店鋪的新顧客,對于某些還沒開單的導購,就像看到了“提升業績的救命稻草”。不管三七二十一,上來就在那嘚啵嘚啵的介紹自己產品有多好,品牌多出名,其實都是無用功。
顧客走進一家新的店鋪,難免會產生陌生感。導購首先要做的是拉近與顧客的距離,而不是一味的推銷。一味的強行推銷,只會把顧客推到門外。
推銷是一個考究契機的過程,當發生以下3種情況時,才是推銷的好時機:
>> 第一種:顧客看中某樣商品時,自然是導購該出馬的時候;
>> 第二種:顧客因為價格糾結時,導購可以適當推銷其他較低價的產品,來促進最終成單;
>> 第三種:顧客決定購買時,可以通過連帶銷售,促進其它產品的銷量,提升業績。
3、只會推薦暢銷款
暢銷款是很多店鋪都會主打的產品,畢竟能成為暢銷款,一定是受到大眾喜歡的商品,推銷起來更容易成單。可真相又是這么回事嗎?
隨著消費覺醒,顧客的穿著越來越個性化,小眾品牌逐漸受到青睞,主要原因就是可以最大程度的避免撞衫。
暢銷款可能在設計、款式上面占了優勢,但是讓撞衫成為了潛在風險。賣得越好,風險越大,對于這些追求個性的消費者來說,是絕對不能忍的。
面對這種棘手的問題,我們可以從顧客的穿著判斷。
>>?顧客穿的是一些經典款、暢銷款,自然不會在意撞衫這種問題,可以放心推薦;
>>?顧客如果穿的是小眾品牌或者個性款式,暢銷款一定不是推薦首選,我們可以推薦店鋪內設計、款式都比較新穎,但是卻不暢銷的商品,或許更能收到顧客的喜歡。
4、用“稀有”來逼單顧客
我們經常會看到一些大品牌,喜歡用“限量”“限款”來吸引顧客,最終產品十分暢銷,效果相當不錯。可是對于普通品牌來說,這招就有點不太適用了。
除了一些品牌,大部分買手店都是從批發市場進貨的,同質化的現象相當嚴重,所以“限量”“限款”對于消費者來說,沒有十足的吸引力。
就算一些品牌服裝,顧客也會從網店等其他渠道獲得自己喜歡的商品。“限量”“限款”對于忠誠度不高的新顧客來說,效果會顯得十分“雞肋”。
當然,這招也并不是完全沒用。當顧客面對喜歡的商品,表現出猶豫不決時,我們就可以通過“限量”“限款”來制造衣服的稀缺性,給顧客一個下定決心的理由。
沒有什么永不過時的銷售技巧。消費者在不斷的更替,再牛的銷售技巧也終會失去作用。而身為銷售的你,只有不斷的學習,不斷的適應這種變化,才能擁有源源不斷的業績。 查看全部
很多人聽了之后估計一臉懵逼,銷售技巧還會過時?!
大家都知道,80%的業績都是靠老顧客的,但是隨著時間的累計,老顧客終究會流失,新的用戶會不斷涌進來。
在這一過程中因為顧客的經歷和消費習慣的變化,一些舊的銷售技巧開始失效,通俗點說就是:套路不靈了。
導購要熱情接待顧客,是我們最常見的銷售技巧之一。
可是面對這個常用技巧,70后可能會喜歡,80后估計會接受,90后則會排斥。同樣的銷售技巧,逐漸開始過時了。
當然不止這些,今天就跟大家分享這4個過時的銷售技巧,以后用的時候一定要靈活。
1、熱情洋溢的服務
新導購估計都被“指導過”,面對顧客應該服務熱情點、嘴巴甜一點,這招要是擱以前,估計有用,放到現在只有挨白眼的份。
現在的消費者不比以前了,她們更懂的自己喜歡什么,需要什么。當她們進入一家新店鋪時,她們更希望擁有“自己的挑選時間”,所以經常表現出沉默或者隨便看看的樣子。
這個時候,導購如果一味的追問,勢必會把顧客逼走。
有效的做法是,只用2句話吸引或者留住顧客。
>> 第一句:直接說出品牌、店鋪的名字,讓顧客加深印象;
>> 第二句:直接說出店鋪的好處,比如打折、新款的優點來吸引顧客。
說完之后,顧客還沒有被吸引,也不要追問了。留給顧客足夠的時間去挑選,說不準就看上某件商品了,這個時候再上去服務也不遲。
2、顧客進門就推銷
顧客進門就推銷,也是很多導購的常用的方法之一,卻不知很多顧客就是這樣被趕走的。
剛走進店鋪的新顧客,對于某些還沒開單的導購,就像看到了“提升業績的救命稻草”。不管三七二十一,上來就在那嘚啵嘚啵的介紹自己產品有多好,品牌多出名,其實都是無用功。
顧客走進一家新的店鋪,難免會產生陌生感。導購首先要做的是拉近與顧客的距離,而不是一味的推銷。一味的強行推銷,只會把顧客推到門外。
推銷是一個考究契機的過程,當發生以下3種情況時,才是推銷的好時機:
>> 第一種:顧客看中某樣商品時,自然是導購該出馬的時候;
>> 第二種:顧客因為價格糾結時,導購可以適當推銷其他較低價的產品,來促進最終成單;
>> 第三種:顧客決定購買時,可以通過連帶銷售,促進其它產品的銷量,提升業績。
3、只會推薦暢銷款
暢銷款是很多店鋪都會主打的產品,畢竟能成為暢銷款,一定是受到大眾喜歡的商品,推銷起來更容易成單。可真相又是這么回事嗎?
隨著消費覺醒,顧客的穿著越來越個性化,小眾品牌逐漸受到青睞,主要原因就是可以最大程度的避免撞衫。
暢銷款可能在設計、款式上面占了優勢,但是讓撞衫成為了潛在風險。賣得越好,風險越大,對于這些追求個性的消費者來說,是絕對不能忍的。
面對這種棘手的問題,我們可以從顧客的穿著判斷。
>>?顧客穿的是一些經典款、暢銷款,自然不會在意撞衫這種問題,可以放心推薦;
>>?顧客如果穿的是小眾品牌或者個性款式,暢銷款一定不是推薦首選,我們可以推薦店鋪內設計、款式都比較新穎,但是卻不暢銷的商品,或許更能收到顧客的喜歡。
4、用“稀有”來逼單顧客
我們經常會看到一些大品牌,喜歡用“限量”“限款”來吸引顧客,最終產品十分暢銷,效果相當不錯。可是對于普通品牌來說,這招就有點不太適用了。
除了一些品牌,大部分買手店都是從批發市場進貨的,同質化的現象相當嚴重,所以“限量”“限款”對于消費者來說,沒有十足的吸引力。
就算一些品牌服裝,顧客也會從網店等其他渠道獲得自己喜歡的商品。“限量”“限款”對于忠誠度不高的新顧客來說,效果會顯得十分“雞肋”。
當然,這招也并不是完全沒用。當顧客面對喜歡的商品,表現出猶豫不決時,我們就可以通過“限量”“限款”來制造衣服的稀缺性,給顧客一個下定決心的理由。
沒有什么永不過時的銷售技巧。消費者在不斷的更替,再牛的銷售技巧也終會失去作用。而身為銷售的你,只有不斷的學習,不斷的適應這種變化,才能擁有源源不斷的業績。
對客戶這樣說話的銷售,都被末位淘汰了!
銷售/客戶管理 ? 紅圈小管家 發表了文章 ? 0 個評論 ? 3535 次瀏覽 ? 2019-03-14 10:11
但其實在很多時候,就是那么不經意間,你的說話方式早已經影響了客戶對你的看法。
若你意識到說話的重要性,那么你必定會考慮客戶的感受,做到說話有所思考,做到謹言慎行,這會讓你在不經意間被他人認可!
以下是7種最糟糕的說話方式,來看看我們應該如何去避免。
1、過多地使用語氣詞
“啊”這樣的語氣詞常常出現在說話中,“嗯”“呃”等也屢見不鮮。美國演講教練約翰·韋斯特稱它們為“有聲停頓”。
在工作場合說話時,人們往往把這些語氣詞加進句子,因為害怕“無聲停頓”讓他們失去聽眾。
事實正好相反。韋斯特說,那些過度使用語氣詞的人會迅速失去聽眾,而在說話過程中停頓得當,可以吸引聽眾的注意力。
過多的使用語氣詞會帶來句式的“慵懶”,顯得過于啰嗦,會使聽的人覺得煩惱。
2、語速太快
很多人在緊張的時候,怕不一下子說完,便會忘記說什么,因此說話速度會不自覺的加快。
其實語速太快,對陳述不利,讓人聽了下句,忘了上句,還有可能造成說話人說話邏輯混亂,以致說不清楚。
說話教練蘇珊·芬奇說,說話太快往往會“含糊、急促、接不上氣”。
為了避免出現這種情況,蘇珊建議人們在說話前吸一口氣,這個簡單的動作可以幫助說話者放慢語速。
3、聲音太小
擁有好聲音,是成就好口才非常重要的一部分,這就是為什么口才就是生產力四好訓練中,好聲音排在第一位的原因。
明快清脆、圓渾清亮是聲音美的基本特征。聲音太小,像是在自言自語,要聽清楚困難,很少人想要認真聽你說。
為管理人員提供服務的紐約聲音教練桑德拉·卡贊說:“人們的表達能力取決于他們聲音的類型”。
說話時想要保持合適的音量,最好的辦法是吸足氣。
4、聲音沙啞
還是聲音的問題,很多女性朋友都存在聲音沙啞的問題,這是由于說話時,喉嚨的氣流中斷所導致。
說話前吸足氣可以避免聲音沙啞,最好錄下自己說話的聲音,這樣更容易辨別,你在什么情況下可能聲音沙啞。
5、聲音在句子結尾處變弱
注意到有人說到句子的結尾處時聲音變小嗎?那可能意味著,聽眾聽不到重要的詞語,無法完整理解演講者的意思。
芬奇說:“要讓你的聲音得到足夠的支撐,要讓別人聽到你要表達的所有東西。”
無法讓人完全理解的說話是無效的,因此找出原因,對癥下藥。若是因為不夠自信,那么請自信。若是因為氣息不夠足,那么請將你的話語分段說。
6、用升調說話
卡贊說,這個問題在女性中較為普遍,用升調說話會讓聽眾覺得說話者不自信。
習慣用升調說話的人應該錄下自己的聲音,努力糾正。
7、語調單調
沒有什么比語調單調更讓聽眾感到乏味了。韋斯特說:“我們想從說話者的聲音里聽出熱情和自信。”
這并不意味著,在說話過程中,變換高音和低音最重要,但你最好讓語調有一些變化。多用富有感情色彩的短語會有幫助。
很多銷售人員都一直在追求方法技巧,所謂的干貨,但是這些都是別人的,你要形成自己的方法和技巧一定要有自己的道,如何找到自己的道,路在腳下。
1、要學會提煉關鍵詞
關鍵詞的提煉能讓你更快地搞清楚客戶的需求和顧慮,然后集中全力出擊。
很多銷售和客戶聊了幾個小時,最后都不知道自己說了什么,這樣的情況不可取!
2、你要學會重復
你要學會重復客戶說的觀點,重復客戶的問題。
當你反復強調這個關鍵問題,客戶也就覺得這個問題確實是關鍵問題了,然后你把這個問題搞定,離成交就不遠了!
3、要明確地告訴客戶能帶來的利益
記住你帶給客戶的利益一定是客戶的需求,當客戶非常明確的知道能夠獲得的利益后,我們就重點從這里入手。
足夠的利益驅動是我們銷售成交的關鍵!
4、要學會傾聽
聽比說重要100倍!當我們聽的足夠多,那么我們了解客戶就足夠多。
研究客戶我們花費多少時間都不為過!讓客戶多發發牢騷,多提提問題,來了解客戶的真實需求。
5、要學會站在客戶角度考慮問題
?
當客戶噼里啪啦說完后,我們不是立馬回答問題。我們應該做到讓客戶覺得你站在他的這一邊,想他所想。
這樣才能取得客戶信任!我們做銷售不就是為了取得客戶信任嗎?
這有5個核心技巧,需要反復練習,也要反復做,形成自己的路,才會有自己的術。 查看全部
但其實在很多時候,就是那么不經意間,你的說話方式早已經影響了客戶對你的看法。
若你意識到說話的重要性,那么你必定會考慮客戶的感受,做到說話有所思考,做到謹言慎行,這會讓你在不經意間被他人認可!
以下是7種最糟糕的說話方式,來看看我們應該如何去避免。
1、過多地使用語氣詞
“啊”這樣的語氣詞常常出現在說話中,“嗯”“呃”等也屢見不鮮。美國演講教練約翰·韋斯特稱它們為“有聲停頓”。
在工作場合說話時,人們往往把這些語氣詞加進句子,因為害怕“無聲停頓”讓他們失去聽眾。
事實正好相反。韋斯特說,那些過度使用語氣詞的人會迅速失去聽眾,而在說話過程中停頓得當,可以吸引聽眾的注意力。
過多的使用語氣詞會帶來句式的“慵懶”,顯得過于啰嗦,會使聽的人覺得煩惱。
2、語速太快
很多人在緊張的時候,怕不一下子說完,便會忘記說什么,因此說話速度會不自覺的加快。
其實語速太快,對陳述不利,讓人聽了下句,忘了上句,還有可能造成說話人說話邏輯混亂,以致說不清楚。
說話教練蘇珊·芬奇說,說話太快往往會“含糊、急促、接不上氣”。
為了避免出現這種情況,蘇珊建議人們在說話前吸一口氣,這個簡單的動作可以幫助說話者放慢語速。
3、聲音太小
擁有好聲音,是成就好口才非常重要的一部分,這就是為什么口才就是生產力四好訓練中,好聲音排在第一位的原因。
明快清脆、圓渾清亮是聲音美的基本特征。聲音太小,像是在自言自語,要聽清楚困難,很少人想要認真聽你說。
為管理人員提供服務的紐約聲音教練桑德拉·卡贊說:“人們的表達能力取決于他們聲音的類型”。
說話時想要保持合適的音量,最好的辦法是吸足氣。
4、聲音沙啞
還是聲音的問題,很多女性朋友都存在聲音沙啞的問題,這是由于說話時,喉嚨的氣流中斷所導致。
說話前吸足氣可以避免聲音沙啞,最好錄下自己說話的聲音,這樣更容易辨別,你在什么情況下可能聲音沙啞。
5、聲音在句子結尾處變弱
注意到有人說到句子的結尾處時聲音變小嗎?那可能意味著,聽眾聽不到重要的詞語,無法完整理解演講者的意思。
芬奇說:“要讓你的聲音得到足夠的支撐,要讓別人聽到你要表達的所有東西。”
無法讓人完全理解的說話是無效的,因此找出原因,對癥下藥。若是因為不夠自信,那么請自信。若是因為氣息不夠足,那么請將你的話語分段說。
6、用升調說話
卡贊說,這個問題在女性中較為普遍,用升調說話會讓聽眾覺得說話者不自信。
習慣用升調說話的人應該錄下自己的聲音,努力糾正。
7、語調單調
沒有什么比語調單調更讓聽眾感到乏味了。韋斯特說:“我們想從說話者的聲音里聽出熱情和自信。”
這并不意味著,在說話過程中,變換高音和低音最重要,但你最好讓語調有一些變化。多用富有感情色彩的短語會有幫助。
很多銷售人員都一直在追求方法技巧,所謂的干貨,但是這些都是別人的,你要形成自己的方法和技巧一定要有自己的道,如何找到自己的道,路在腳下。
1、要學會提煉關鍵詞
關鍵詞的提煉能讓你更快地搞清楚客戶的需求和顧慮,然后集中全力出擊。
很多銷售和客戶聊了幾個小時,最后都不知道自己說了什么,這樣的情況不可取!
2、你要學會重復
你要學會重復客戶說的觀點,重復客戶的問題。
當你反復強調這個關鍵問題,客戶也就覺得這個問題確實是關鍵問題了,然后你把這個問題搞定,離成交就不遠了!
3、要明確地告訴客戶能帶來的利益
記住你帶給客戶的利益一定是客戶的需求,當客戶非常明確的知道能夠獲得的利益后,我們就重點從這里入手。
足夠的利益驅動是我們銷售成交的關鍵!
4、要學會傾聽
聽比說重要100倍!當我們聽的足夠多,那么我們了解客戶就足夠多。
研究客戶我們花費多少時間都不為過!讓客戶多發發牢騷,多提提問題,來了解客戶的真實需求。
5、要學會站在客戶角度考慮問題
?
當客戶噼里啪啦說完后,我們不是立馬回答問題。我們應該做到讓客戶覺得你站在他的這一邊,想他所想。
這樣才能取得客戶信任!我們做銷售不就是為了取得客戶信任嗎?
這有5個核心技巧,需要反復練習,也要反復做,形成自己的路,才會有自己的術。
銷售如何用個人微信管理客戶?以下5點,使業績倍增!
銷售/客戶管理 ? 紅圈小管家 發表了文章 ? 0 個評論 ? 5499 次瀏覽 ? 2019-03-13 09:50
你是不是也遇到過這種情況,那么請反問一下自己:
這么多朋友里有多少一個月沒溝通了?
有多少半年沒溝通了?
有多少加為好友后就沒聯系過?
這是很多人使用微信的一個過程,原來微信里都是親朋好友,可慢慢的陌生人越來越多。
尤其通過微信做營銷的朋友,想把微信變成一個維護客戶關系的平臺,大量的陌生人,讓我們與好友的關系迅速的從強關系變成了弱關系。
而對這些好友我們往往疏于管理,如果再偶爾群發廣告,朋友圈刷刷產品的話,被刪好友就成了理所當然的事情。即使不被刪掉,由于長時間沒有人維護,信任基礎缺失,這些好友基本上是堆積起來的數據,很難激活,也就對我們沒有太大意義了。
那么個人微信管理、營銷該如何做呢?以下5點是關鍵!
01
給客戶“貼標簽”
由于微信沒有分類功能所以我們只能用貼標簽的方式對好友進行分類。不過這樣做也有好處,可以給一個好友貼數個標簽,這樣就可以從多個維度來定義好友。
比如一個好友的標簽是:重點客戶、女性、北京、意向A產品等等,這樣我們就可以針對的管理了。
02
把客戶分類
實體店的微信客戶的來源一般有兩個渠道,一個是門店,一個是網絡。
到過店的和沒到過店的對你的信任度是很不一樣的,首先要把這兩部分區分開。
再次到店的客戶有消費過的,還有沒消費過的,這也要標記出來。
做微信營銷的企業,客戶基本都是通過網絡媒體來的,在首次消費過之后就可以做標簽進行區分。
消費過是已經對你的產品服務認可了,以后的重點工作是追銷和客戶關系維護。
沒消費過,但又給你留微信的,信任度上問題不大,肯定是有一點需求沒有滿足他,下來的主要工作是挖掘客戶需求。
實體門店微信上的客戶可以分為下面幾類:
1、到店客戶(Y)
2、沒到店的客戶(N)
3、消費過的客戶(M)
4、沒有消費過的客戶(O)
5、重點客戶(VIP)
目前線上微信營銷的企業把客戶分類做的更細致,比如按客戶等級、產品意向、消費能力、年齡等。
標記可以自己自由設定,自己明白就好,微信不像QQ有很好的分組功能,但他有一個標簽的功能,一個用戶可以添加幾個標簽。
用標簽把客戶區格出來,是做好微信客戶管理的第一步,當然也是最為繁瑣的一步。
可能好些客戶的狀況已經忘記了,但沒關系,從現在開始每加一個客戶就做一個標記。
以前的能想到多少標記多少,實在想不起來的就做個統一的標簽。
03
區別對待客戶
一視同仁,對任何客戶都一樣,是再假不過的假話了。做生意就是為了掙錢,誰讓我掙錢我就對誰好才是真理,當然,不能做虧心的生意。
同樣我們做微信營銷推廣上也要對不同標簽的客戶做不同的活動。比如針對成交客戶、未成交客戶分別做活動。
針對線下實體的客戶,可以按照標簽進行區別對待。
>> 沒到店的客戶(N):要側重把客戶引導到門店來,可以搞些到店有禮之類的活動,當然要高的新穎點,不能讓客戶覺得很LOW。
>> 到店客戶(Y)沒有消費過的客戶(O):這樣的客戶是因為需求沒能夠被滿足,重點向其宣傳,新產品、新服務等,挖掘客戶需求。
>> 到店客戶(Y)消費過的客戶(M):客戶對門店有一定信任,對產品也認可,對這部分客戶宣傳推廣的重點應該放在消費升級、套餐升級上深度的挖掘客戶需求,針對的制定促銷方案。
>> 重點客戶(VIP) :這已經是你的鐵粉了,不要過多的宣傳產品了,更多的給予人文關懷,讓客戶成為你的朋友,然后讓他介紹客戶給你。
總之,營銷不能一概而論,對哪類客戶要用哪種策略。
04
溝通有主次
少即是多,微信營銷最忌諱的是追求數量而忽略質量。
一個精準的客戶比100個普通微信好友重要的多。一次有效的溝通比100次群發的寒暄更有價值。
另外溝通一定要有主次,不能撿了芝麻丟了西瓜。
>> 重點客戶(VIP):這是我們真正的衣食父母,是80/20法則中給我們帶來80收益的那一批人,不管我們做任何活動,首先應該考慮我們的重點客戶的感受,他們該享受什么優惠。
道理很淺顯,但是我們有時候為了達成一個目標,會把重點客戶忽略掉。比如:新用戶專享、進店有禮、免費體驗等都沒考慮到我們的重點客戶。
在溝通上:重點客戶可以一對一溝通,較深入的溝通,一年之內最好打兩次電話,打電話和發微信的感覺是不一樣的。
>> 消費過的客戶:這是我們經營的基石,雖然沒給我們創造高額利潤,但其分攤了我們的經營成本。
對于這類客戶的方法一般是,在空閑時間分批次的溝通,一次聯系5個哪個有回復和哪個聊一會,把他當成工作的一部分每天抽出一個小時找這些客戶聊天。
溝通這類客戶時要喜新不厭舊,但原則上是新客戶優先。別說勢利,畢竟新客戶剛剛接觸我們,我們需要盡快的給他建立一個認知,而老客戶已經對我們相當了解了。
>> 沒消費過的客戶:是我們努力爭取的對象,但由于沒有和我們產生過鏈接所以很難持續的輸出話題。
對這類客戶我把它分為A、B、C組群發信息(需要針對性的編輯幾套話術,不能群發個祝福啥的一點用沒有),有回復的再逐一溝通。
05
互動渠道與方法
互動是個人微信客戶管理最為重要的環節,是彼此相互建立信任和好感的基礎。
微信群隨著微信群的泛濫,各大微信群都在迅速的走向衰退期,現在建一個微信群最短7天就面臨死亡了。要么集體潛水,整天沒人說話,要么就是亂飛廣告。
微信群現在的營銷效果驟降,營銷價值也在急劇降低。那么我們如何利用微信群互動呢?
01、持續的輸出價值。
?
哪怕沒人說話你也要輸出,其實有很多人在默默的關注這個群,不要一味地追求活躍度,單純的活躍度一點意義沒有。
我曾經在一個群里“自言自語”了一個月,這個別人的一個群,期間有5/6個朋友加我好友,成交了2單。
只要你輸出的有價值會有很多人看的,不要以為沒人說話就沒人看。
02、做分享。
?
不要直接扔公眾號鏈接,現在公眾號文章泛濫,扔公眾號文章被打開的概率非常的低,即使是發文章也要附上簡短文字說明。
發小段文字,或者用軟件編輯一段話截圖,這樣傳達信息的效果更好。
03、禁忌。
?
直接扔廣告是最讓人反感的行為,而且非常容易被踢出群。發廣告時一定要提前的互動熱場,不要發硬廣。
朋友圈朋友圈是我們最長用的宣傳陣地,也是我們塑造個人品牌和樹立門店形象的主戰場,我們在使用朋友圈時可以遵循幾個規則:
1.杜絕廣告刷屏
最惹人討厭的就是廣告刷屏,換位思考一下,誰打開朋友圈看到滿屏的牛皮癬也不舒服。
原則上每天的朋友圈廣告信息不要超過2條,如果想提高廣告的宣傳力度可以在發下一條廣告時刪除上一條廣告。
2.保持朋友圈的美觀
當一個客戶點開你的朋友圈主頁時,要讓他看的舒服,廣告盡量的少。
把超過三天的廣告都刪除掉(留著也沒啥效果),這樣你的朋友圈主頁都是你的個人動態,讓人看著就非常舒服了。
3.內容定位
前面兩點是基礎,做好了就開始考慮,就要考慮發什么內容。
內容設計需要:首先要把自己做一個定位,要樹立某種恰當的形象。
例如:你是賣衛浴的,可以定位為衛浴達人;你是做木門的,可以定位為木門專家。然后發的內容要符合這個身份,身份的目的是讓我們成為意見領袖更好的促進銷售。微信溝通微信溝通包括一對一溝通和群發,其中一對一溝通是最有效的建立信任的方式,我們要制定一對一的客戶共同計劃,不要等著客戶來和我們主動溝通。
重點客戶讓我們溝通前好好想想話術,女性三八節可以針對性的發個問候,天氣情況可以溫馨提醒,意向A產品,當這個產品有政策時第一時間能找到她。
群發,是一個雙刃劍,一定要在群發時設計好話術。一個好的話術可以促進銷售,但話術不到位,可能就得罪很多人了。
話術設計原則:簡潔、有料、有趣或者有用,一個話術就是一個短文案。
以上。 查看全部
你是不是也遇到過這種情況,那么請反問一下自己:
這么多朋友里有多少一個月沒溝通了?
有多少半年沒溝通了?
有多少加為好友后就沒聯系過?
這是很多人使用微信的一個過程,原來微信里都是親朋好友,可慢慢的陌生人越來越多。
尤其通過微信做營銷的朋友,想把微信變成一個維護客戶關系的平臺,大量的陌生人,讓我們與好友的關系迅速的從強關系變成了弱關系。
而對這些好友我們往往疏于管理,如果再偶爾群發廣告,朋友圈刷刷產品的話,被刪好友就成了理所當然的事情。即使不被刪掉,由于長時間沒有人維護,信任基礎缺失,這些好友基本上是堆積起來的數據,很難激活,也就對我們沒有太大意義了。
那么個人微信管理、營銷該如何做呢?以下5點是關鍵!
01
給客戶“貼標簽”
由于微信沒有分類功能所以我們只能用貼標簽的方式對好友進行分類。不過這樣做也有好處,可以給一個好友貼數個標簽,這樣就可以從多個維度來定義好友。
比如一個好友的標簽是:重點客戶、女性、北京、意向A產品等等,這樣我們就可以針對的管理了。
02
把客戶分類
實體店的微信客戶的來源一般有兩個渠道,一個是門店,一個是網絡。
到過店的和沒到過店的對你的信任度是很不一樣的,首先要把這兩部分區分開。
再次到店的客戶有消費過的,還有沒消費過的,這也要標記出來。
做微信營銷的企業,客戶基本都是通過網絡媒體來的,在首次消費過之后就可以做標簽進行區分。
消費過是已經對你的產品服務認可了,以后的重點工作是追銷和客戶關系維護。
沒消費過,但又給你留微信的,信任度上問題不大,肯定是有一點需求沒有滿足他,下來的主要工作是挖掘客戶需求。
實體門店微信上的客戶可以分為下面幾類:
1、到店客戶(Y)
2、沒到店的客戶(N)
3、消費過的客戶(M)
4、沒有消費過的客戶(O)
5、重點客戶(VIP)
目前線上微信營銷的企業把客戶分類做的更細致,比如按客戶等級、產品意向、消費能力、年齡等。
標記可以自己自由設定,自己明白就好,微信不像QQ有很好的分組功能,但他有一個標簽的功能,一個用戶可以添加幾個標簽。
用標簽把客戶區格出來,是做好微信客戶管理的第一步,當然也是最為繁瑣的一步。
可能好些客戶的狀況已經忘記了,但沒關系,從現在開始每加一個客戶就做一個標記。
以前的能想到多少標記多少,實在想不起來的就做個統一的標簽。
03
區別對待客戶
一視同仁,對任何客戶都一樣,是再假不過的假話了。做生意就是為了掙錢,誰讓我掙錢我就對誰好才是真理,當然,不能做虧心的生意。
同樣我們做微信營銷推廣上也要對不同標簽的客戶做不同的活動。比如針對成交客戶、未成交客戶分別做活動。
針對線下實體的客戶,可以按照標簽進行區別對待。
>> 沒到店的客戶(N):要側重把客戶引導到門店來,可以搞些到店有禮之類的活動,當然要高的新穎點,不能讓客戶覺得很LOW。
>> 到店客戶(Y)沒有消費過的客戶(O):這樣的客戶是因為需求沒能夠被滿足,重點向其宣傳,新產品、新服務等,挖掘客戶需求。
>> 到店客戶(Y)消費過的客戶(M):客戶對門店有一定信任,對產品也認可,對這部分客戶宣傳推廣的重點應該放在消費升級、套餐升級上深度的挖掘客戶需求,針對的制定促銷方案。
>> 重點客戶(VIP) :這已經是你的鐵粉了,不要過多的宣傳產品了,更多的給予人文關懷,讓客戶成為你的朋友,然后讓他介紹客戶給你。
總之,營銷不能一概而論,對哪類客戶要用哪種策略。
04
溝通有主次
少即是多,微信營銷最忌諱的是追求數量而忽略質量。
一個精準的客戶比100個普通微信好友重要的多。一次有效的溝通比100次群發的寒暄更有價值。
另外溝通一定要有主次,不能撿了芝麻丟了西瓜。
>> 重點客戶(VIP):這是我們真正的衣食父母,是80/20法則中給我們帶來80收益的那一批人,不管我們做任何活動,首先應該考慮我們的重點客戶的感受,他們該享受什么優惠。
道理很淺顯,但是我們有時候為了達成一個目標,會把重點客戶忽略掉。比如:新用戶專享、進店有禮、免費體驗等都沒考慮到我們的重點客戶。
在溝通上:重點客戶可以一對一溝通,較深入的溝通,一年之內最好打兩次電話,打電話和發微信的感覺是不一樣的。
>> 消費過的客戶:這是我們經營的基石,雖然沒給我們創造高額利潤,但其分攤了我們的經營成本。
對于這類客戶的方法一般是,在空閑時間分批次的溝通,一次聯系5個哪個有回復和哪個聊一會,把他當成工作的一部分每天抽出一個小時找這些客戶聊天。
溝通這類客戶時要喜新不厭舊,但原則上是新客戶優先。別說勢利,畢竟新客戶剛剛接觸我們,我們需要盡快的給他建立一個認知,而老客戶已經對我們相當了解了。
>> 沒消費過的客戶:是我們努力爭取的對象,但由于沒有和我們產生過鏈接所以很難持續的輸出話題。
對這類客戶我把它分為A、B、C組群發信息(需要針對性的編輯幾套話術,不能群發個祝福啥的一點用沒有),有回復的再逐一溝通。
05
互動渠道與方法
互動是個人微信客戶管理最為重要的環節,是彼此相互建立信任和好感的基礎。
微信群隨著微信群的泛濫,各大微信群都在迅速的走向衰退期,現在建一個微信群最短7天就面臨死亡了。要么集體潛水,整天沒人說話,要么就是亂飛廣告。
微信群現在的營銷效果驟降,營銷價值也在急劇降低。那么我們如何利用微信群互動呢?
01、持續的輸出價值。
?
哪怕沒人說話你也要輸出,其實有很多人在默默的關注這個群,不要一味地追求活躍度,單純的活躍度一點意義沒有。
我曾經在一個群里“自言自語”了一個月,這個別人的一個群,期間有5/6個朋友加我好友,成交了2單。
只要你輸出的有價值會有很多人看的,不要以為沒人說話就沒人看。
02、做分享。
?
不要直接扔公眾號鏈接,現在公眾號文章泛濫,扔公眾號文章被打開的概率非常的低,即使是發文章也要附上簡短文字說明。
發小段文字,或者用軟件編輯一段話截圖,這樣傳達信息的效果更好。
03、禁忌。
?
直接扔廣告是最讓人反感的行為,而且非常容易被踢出群。發廣告時一定要提前的互動熱場,不要發硬廣。
朋友圈朋友圈是我們最長用的宣傳陣地,也是我們塑造個人品牌和樹立門店形象的主戰場,我們在使用朋友圈時可以遵循幾個規則:
1.杜絕廣告刷屏
最惹人討厭的就是廣告刷屏,換位思考一下,誰打開朋友圈看到滿屏的牛皮癬也不舒服。
原則上每天的朋友圈廣告信息不要超過2條,如果想提高廣告的宣傳力度可以在發下一條廣告時刪除上一條廣告。
2.保持朋友圈的美觀
當一個客戶點開你的朋友圈主頁時,要讓他看的舒服,廣告盡量的少。
把超過三天的廣告都刪除掉(留著也沒啥效果),這樣你的朋友圈主頁都是你的個人動態,讓人看著就非常舒服了。
3.內容定位
前面兩點是基礎,做好了就開始考慮,就要考慮發什么內容。
內容設計需要:首先要把自己做一個定位,要樹立某種恰當的形象。
例如:你是賣衛浴的,可以定位為衛浴達人;你是做木門的,可以定位為木門專家。然后發的內容要符合這個身份,身份的目的是讓我們成為意見領袖更好的促進銷售。微信溝通微信溝通包括一對一溝通和群發,其中一對一溝通是最有效的建立信任的方式,我們要制定一對一的客戶共同計劃,不要等著客戶來和我們主動溝通。
重點客戶讓我們溝通前好好想想話術,女性三八節可以針對性的發個問候,天氣情況可以溫馨提醒,意向A產品,當這個產品有政策時第一時間能找到她。
群發,是一個雙刃劍,一定要在群發時設計好話術。一個好的話術可以促進銷售,但話術不到位,可能就得罪很多人了。
話術設計原則:簡潔、有料、有趣或者有用,一個話術就是一個短文案。
以上。
銷售技巧靠譜十招:解除疑慮幫助客戶下決心購買!
銷售/客戶管理 ? 紅圈小管家 發表了文章 ? 0 個評論 ? 3621 次瀏覽 ? 2019-03-12 10:00
第一招 銷售準備
銷售準備是十分重要的,也是達成交易的基礎。
銷售準備是不受時間和空間限制的。個人的修養、對產品的理解、心態、個人對企業文化的認同、對客戶的了解等等。
第二招 調動情緒,就能調動一切
良好的情緒管理(情商),是達至銷售成功的關鍵,因為誰也不愿意和一個情緒低落的人溝通。
積極的情緒是一種的狀態、是一種職業修養、是見到客戶時馬上形成的條件反射。銷售人員用低沉的情緒去見客戶,那是浪費時間,甚至是失敗的開始。
無論你遇到什么挫折,只要見到客戶就應該立即調整過來,否則寧可在家休息,也不要去見你的客戶。
因而在我們準備拜訪客戶時,一定要將情緒調整到巔峰狀態。
什么叫巔峰狀態?我們有的時候會有這種感覺,今天做事特別來勁,信心十足,好像一切都不在話下,這就是巔峰狀態,在這種狀態下辦事的成功率很高。
可這種狀態時有時無,我們好像無法掌控。其實不然,這種狀態只要經過一段時間的訓練,是完全可以掌控的。比如優秀的運動員,在比賽前就能很快的進行自我調整到巔峰狀態。
那么我們怎么才能把情緒調整巔峰狀態呢?怎樣才能掌控這種狀態呢?
a)、憂慮時,想到最壞情況
在人生中快樂是自找的,煩惱也是自找的。如果你不給自己尋煩惱,別人永遠也不可能給你煩惱。憂慮并不能夠解決問題,憂慮的最大壞處,就是會毀了我們集中精神的能力。
因而當出現憂慮情緒時,勇敢面對,然后找出萬一失敗可能發生的最壞情況,并讓自己能夠接受就OK。
b)、煩惱時,知道安慰自我
人的痛苦與快樂,并不是有客觀環境的優劣決定的,而是由自己的心態,情緒決定的。如果數數我們的幸福,大約有90%的事還不錯,只有10%不太好。那為什么不能讓自己快樂起來呢?
c)、沮喪時,可以引吭高歌
作為銷售人員,會經常遭到拒絕,而有些人遭受拒絕就情緒沮喪,其實大可不必。沒有經過錘煉的鋼不是好鋼。沮喪的心態會泯滅我們的希望。
第三招 建立信賴感
一、共鳴
?
如果見到客戶過早地講產品或者下屬見到上級急于表現自己的才能,信賴感就很難建立,你說的越多,信賴感就越難建立。
?
比如客戶上來就問,是你的產品好還是你們對手的產品好?在這時候,你怎么回答都不對,說自己的好,他肯定說你自己夸自己,不可信!你說我們不了解對手的情況,那他就會說你連同行都不了解,不專業!所以信賴感在建立過程中,也是很需要技巧的。
如果掌握的好,跟客戶的信賴感很快就可以建立起來,此時要盡可能從與產品無關的事入手,為什么呢?說產品那是你的領域是你的專長,消費者心里是一種防備狀態,你說得越多,他的防備心就越重,信賴感就越不容易建立。這時候,要從他熟知的事情入手,從鼓勵贊美開始。
比如說在他家,你就可以問他說房子多少錢1平方米,您是做什么工作的?我對您的專業很感興趣,能給我講講嗎?有些問題人家是不愿回答,有些問題是必須回答的。
如果你是銷售美容品的,面對一個女士可以說:“您的皮膚真好,您是怎么保養的啊”,她肯定要回答呀(因為這是她感興趣的話題,也是她非常引以為傲的)。她回答時一定要引起你的共鳴,他說“以前用的是×××化妝品” ,你一定要對美容專業知識有所了解,同時要不斷的贊美,從而引導她多說。
這就是共鳴。
你的共鳴點越多你跟對方的信賴感就越容易達成。設想一下如果趕巧了你和客戶穿的是一樣衣服,那么信賴感一眼就達成了,不用過程,就能感覺你的品位和他的品位是一樣的。
人和人之間很愿意尋找同頻率,看看這些詞:同學、同行、同事、同志、一起為官叫同僚,反正兩個人只要有點共同點,就容易湊到一起,就容易建立信任感。方法很簡單,就是找更多的共同點,產生更多共鳴,你和對方的信賴感就建立起來了。
二、節奏
?
作為優秀的銷售人員,跟消費者動作節奏和語速越接近信賴感就越好建立。
很多人都在做銷售,怎么賣出去呀,其中很重要的一點就是跟著消費者的節奏走,對方的節奏快、語速很快,我們說話的語速也要很快;對方是個說話很慢的人,你還很快,他就不知為什么感覺極不舒服,信賴感怎么也建立不起來;如果對方是個語速適中的人,你的語速也要適中。
同時還要以對方能理解的表達方式和對方溝通。有些銷售人員滿嘴的專業術語,但請不要忘了,客戶不是行業專家。
每天早上醒來可以聽一個很好的勵志光盤或聽一段很激昂的歌曲。可以大聲的對自己說“我是最棒的”給自己一些良好的心理暗示。一個好的心情是一天良好情緒的開始。
?同時還要懂得一些具體的調整情緒的方法。這里只是簡單的羅列幾個調整情緒的基本方法,有興趣的朋友可以閱讀一些這方面的書籍。
第四招 找到客戶的問題所在
?
因為信賴感建立起來后,你和對方都會感覺很舒服。這個時候,要通過提問來找到客戶的問題所在,也就是他要解決什么問題。
比方你是賣空調的,就要了解客戶買一臺空調是要解決他的什么問題:是他家的老空調壞了,由于它的故障率太高,不想修了,要換一新的;還是客戶從過去的舊房搬到現在的新房;還是客戶過去沒有用過空調,現在要改善生活條件;還是小區用的是統一的空調系統,自家用著不太方便,現在要裝分體的;還是孩子結婚用……等等只有把問題找準了才能真正的替客戶著想,幫助為客戶找到他原本就有的需求。
我們怎樣才能找到客戶的問題所在呢?只有通過大量提問,才能了解客戶到底想通過這次購買解決什么問題。
一個優秀的營銷人員會用80%的時間提問,只用20%的時間講解產品和回答問題。
第五招 提出解決方案并塑造產品價值
實際上這個時候,你已經可以決定給客戶推銷哪一類商品了。你的解決方案針對性會很強,客戶會認為是為他量身定做的,他會和你一起評價方案的可行性,而放棄了對你的防備。
在這個過程中要不失時機的塑造你的產品價值,把你的品牌背景、企業文化、所獲獎項毫不吝惜的告訴給你的客戶,你的專業知識就有了用武之地,這個時候你說的話他很容易聽得進去的。
第六招 做競品分析
我們很多銷售人員都知道不講競爭對手不好,咱就賣咱的產品,說起對手的情況就說不了解。
錯了!在信賴感沒有建立的時候,客戶和你站在對立方面,你去做競品分析,他很反感你;可是當雙方建立了信賴感,你又為他提出了解決方案時,他巴不得去聽一些競爭品牌的缺點,他非常期望你做競品分析,不然此時的流程就中斷了,進行不下去了。
這時候,不但要分析競品,而且一定要跟他講清楚,我們好在哪兒,對方不好在哪兒(但一定是客觀的,不能是惡意的攻擊)。
這時的分析有兩個作用。一方面為他的最終購買提供足夠的依據;另一方面他購買商品之后肯定要四處炫耀:“我買的太好了,你買的怎么樣?”,我們要給他提供充足的論據,去跟別人去辯論,證明他的選擇是最明智的。
第七招 解除疑慮 幫助客戶下決心
?
做完競品分析,客戶是下不了決心馬上掏錢的,這個時候千萬不能去成交,否則消費者買后會反悔的。
錢在自己的身上,總是多捂一會兒好。你看買空調的,不到熱得受不了,人家就不著急買,他多捂一天,覺得是自己的。不愿意下購買決心,他肯定是有抗拒點。
你很容易判斷他是否已經進入到這個狀態了----他說,回去跟我愛人商量;我覺得這價格還是有點高;現在我身上正好沒帶錢……看到對方這個樣子,我們要不斷地一步一步地追問,一直問到找到真正的抗拒點為止。
例如,你問:“還有什么需要考慮的嗎?”,他說:“我回去跟我愛人商量商量。”,你就繼續問:“那您愛人會關心哪些問題。”,他就會說,我愛人關心什么問題,那么再追問,一步一步追問下去。 抗拒點找準了,解除的方法自然就有了。
第八招 成交 踢好臨門一腳
很多銷售人員,前面都做的很好,就是成交不了,其實這是銷售人員的一種心理自我設限。
成交階段,一定要用催促性、限制性的提問,這是鐵定的規律,否則的話,你的流程要從頭來一遍。
成交的階段是你幫助消費者下決心的時候,但往往這個時候,很多人是不敢催促客戶成交的。
其實只要你判斷進入了這個階段,馬上就要用催促性、封閉式的提問,促使他的成交,要不然他還會把錢多捂幾天,這幾天什么變化都可能出現。什么是封閉式提問呢?比如“您是下午3點有時間,還是5點有時間”,在提問的時候已經給客戶限定了一個范圍。
學營銷的人,大都學過這么一個案例---餛飩攤賣雞蛋,兩家餛飩攤位置一樣、規模相近,可賣雞蛋的數量不一樣,供應雞蛋的人很納悶,有一天,他就去考察時才發現,兩家老板問客戶的問題不一樣,一家采用開放式提問 :“您要不要雞蛋?”雞蛋就賣的少;另一家老板問的是封閉式提問“你要一個雞蛋還是要兩個呀?”他的雞蛋賣的就多。
限制性提問也有好壞之分。
以賣衣服為例,你問客戶“你是今天買還是過兩天買呀?”這樣的提問雖然也是限制性提問,但這還不算很好的問題,應該問: “你是要這件紅色的還是黃色的?”這叫催促性的限制性提問。
要讓客戶及時作出選擇,這是客戶最痛苦的時候,因為要往外掏錢啦。問完問題之后,你就千萬不要再說話了,眼睛看著他,等待……這時的關鍵就是問完之后別說話。
第九招:作好售后服務
人們往往認為,售后服務就是打打電話,上門維修,其實這些只是售后服務中很小很被動的一部分。
真正的售后服務是人們購買了商品或服務之后,我們對他的延續服務。
也就是我們在客戶的使用過程中,為客戶提供的咨詢服務,成為客戶的顧問,解決客戶在使用中的問題。這樣才能建立一個真正的穩定客戶。
第十招 要求客戶轉介紹
人的分享是本能的,一旦客戶確實認可了產品和服務,客戶是很愿意分享的。
客戶是通過轉介紹而滿足。這時候,他能積極地幫助你轉介紹,而且不圖回報,因為這是他心理極大的需求,有些銷售人員這時候不好意思說“幫我介紹幾戶吧”,這個機會可能就丟失了。
你可以直截了當給他說:“我們還有很多任務,你趕緊幫我介紹幾個吧?”沒有關系,別不好意思,為什么呢?因為轉介紹才是他最終需求滿足,當我買了一件衣服的時候,第二天又有倆同事買了同樣的,證明我的眼光很好,他們在追隨我的品位。
轉介紹的力量非常大,就看銷售人員怎么利用了,當一個客戶轉介紹成功的時候,你的銷售行為才算完成了,因為你滿足了客戶終極的需求。
但所有的這些都只是方法而已,在現實生活中真正給能讓我們萬事亨通的,還是我們的人格魅力,永遠都是“德為上、方法次之”。 查看全部
第一招 銷售準備
銷售準備是十分重要的,也是達成交易的基礎。
銷售準備是不受時間和空間限制的。個人的修養、對產品的理解、心態、個人對企業文化的認同、對客戶的了解等等。
第二招 調動情緒,就能調動一切
良好的情緒管理(情商),是達至銷售成功的關鍵,因為誰也不愿意和一個情緒低落的人溝通。
積極的情緒是一種的狀態、是一種職業修養、是見到客戶時馬上形成的條件反射。銷售人員用低沉的情緒去見客戶,那是浪費時間,甚至是失敗的開始。
無論你遇到什么挫折,只要見到客戶就應該立即調整過來,否則寧可在家休息,也不要去見你的客戶。
因而在我們準備拜訪客戶時,一定要將情緒調整到巔峰狀態。
什么叫巔峰狀態?我們有的時候會有這種感覺,今天做事特別來勁,信心十足,好像一切都不在話下,這就是巔峰狀態,在這種狀態下辦事的成功率很高。
可這種狀態時有時無,我們好像無法掌控。其實不然,這種狀態只要經過一段時間的訓練,是完全可以掌控的。比如優秀的運動員,在比賽前就能很快的進行自我調整到巔峰狀態。
那么我們怎么才能把情緒調整巔峰狀態呢?怎樣才能掌控這種狀態呢?
a)、憂慮時,想到最壞情況
在人生中快樂是自找的,煩惱也是自找的。如果你不給自己尋煩惱,別人永遠也不可能給你煩惱。憂慮并不能夠解決問題,憂慮的最大壞處,就是會毀了我們集中精神的能力。
因而當出現憂慮情緒時,勇敢面對,然后找出萬一失敗可能發生的最壞情況,并讓自己能夠接受就OK。
b)、煩惱時,知道安慰自我
人的痛苦與快樂,并不是有客觀環境的優劣決定的,而是由自己的心態,情緒決定的。如果數數我們的幸福,大約有90%的事還不錯,只有10%不太好。那為什么不能讓自己快樂起來呢?
c)、沮喪時,可以引吭高歌
作為銷售人員,會經常遭到拒絕,而有些人遭受拒絕就情緒沮喪,其實大可不必。沒有經過錘煉的鋼不是好鋼。沮喪的心態會泯滅我們的希望。
第三招 建立信賴感
一、共鳴
?
如果見到客戶過早地講產品或者下屬見到上級急于表現自己的才能,信賴感就很難建立,你說的越多,信賴感就越難建立。
?
比如客戶上來就問,是你的產品好還是你們對手的產品好?在這時候,你怎么回答都不對,說自己的好,他肯定說你自己夸自己,不可信!你說我們不了解對手的情況,那他就會說你連同行都不了解,不專業!所以信賴感在建立過程中,也是很需要技巧的。
如果掌握的好,跟客戶的信賴感很快就可以建立起來,此時要盡可能從與產品無關的事入手,為什么呢?說產品那是你的領域是你的專長,消費者心里是一種防備狀態,你說得越多,他的防備心就越重,信賴感就越不容易建立。這時候,要從他熟知的事情入手,從鼓勵贊美開始。
比如說在他家,你就可以問他說房子多少錢1平方米,您是做什么工作的?我對您的專業很感興趣,能給我講講嗎?有些問題人家是不愿回答,有些問題是必須回答的。
如果你是銷售美容品的,面對一個女士可以說:“您的皮膚真好,您是怎么保養的啊”,她肯定要回答呀(因為這是她感興趣的話題,也是她非常引以為傲的)。她回答時一定要引起你的共鳴,他說“以前用的是×××化妝品” ,你一定要對美容專業知識有所了解,同時要不斷的贊美,從而引導她多說。
這就是共鳴。
你的共鳴點越多你跟對方的信賴感就越容易達成。設想一下如果趕巧了你和客戶穿的是一樣衣服,那么信賴感一眼就達成了,不用過程,就能感覺你的品位和他的品位是一樣的。
人和人之間很愿意尋找同頻率,看看這些詞:同學、同行、同事、同志、一起為官叫同僚,反正兩個人只要有點共同點,就容易湊到一起,就容易建立信任感。方法很簡單,就是找更多的共同點,產生更多共鳴,你和對方的信賴感就建立起來了。
二、節奏
?
作為優秀的銷售人員,跟消費者動作節奏和語速越接近信賴感就越好建立。
很多人都在做銷售,怎么賣出去呀,其中很重要的一點就是跟著消費者的節奏走,對方的節奏快、語速很快,我們說話的語速也要很快;對方是個說話很慢的人,你還很快,他就不知為什么感覺極不舒服,信賴感怎么也建立不起來;如果對方是個語速適中的人,你的語速也要適中。
同時還要以對方能理解的表達方式和對方溝通。有些銷售人員滿嘴的專業術語,但請不要忘了,客戶不是行業專家。
每天早上醒來可以聽一個很好的勵志光盤或聽一段很激昂的歌曲。可以大聲的對自己說“我是最棒的”給自己一些良好的心理暗示。一個好的心情是一天良好情緒的開始。
?同時還要懂得一些具體的調整情緒的方法。這里只是簡單的羅列幾個調整情緒的基本方法,有興趣的朋友可以閱讀一些這方面的書籍。
第四招 找到客戶的問題所在
?
因為信賴感建立起來后,你和對方都會感覺很舒服。這個時候,要通過提問來找到客戶的問題所在,也就是他要解決什么問題。
比方你是賣空調的,就要了解客戶買一臺空調是要解決他的什么問題:是他家的老空調壞了,由于它的故障率太高,不想修了,要換一新的;還是客戶從過去的舊房搬到現在的新房;還是客戶過去沒有用過空調,現在要改善生活條件;還是小區用的是統一的空調系統,自家用著不太方便,現在要裝分體的;還是孩子結婚用……等等只有把問題找準了才能真正的替客戶著想,幫助為客戶找到他原本就有的需求。
我們怎樣才能找到客戶的問題所在呢?只有通過大量提問,才能了解客戶到底想通過這次購買解決什么問題。
一個優秀的營銷人員會用80%的時間提問,只用20%的時間講解產品和回答問題。
第五招 提出解決方案并塑造產品價值
實際上這個時候,你已經可以決定給客戶推銷哪一類商品了。你的解決方案針對性會很強,客戶會認為是為他量身定做的,他會和你一起評價方案的可行性,而放棄了對你的防備。
在這個過程中要不失時機的塑造你的產品價值,把你的品牌背景、企業文化、所獲獎項毫不吝惜的告訴給你的客戶,你的專業知識就有了用武之地,這個時候你說的話他很容易聽得進去的。
第六招 做競品分析
我們很多銷售人員都知道不講競爭對手不好,咱就賣咱的產品,說起對手的情況就說不了解。
錯了!在信賴感沒有建立的時候,客戶和你站在對立方面,你去做競品分析,他很反感你;可是當雙方建立了信賴感,你又為他提出了解決方案時,他巴不得去聽一些競爭品牌的缺點,他非常期望你做競品分析,不然此時的流程就中斷了,進行不下去了。
這時候,不但要分析競品,而且一定要跟他講清楚,我們好在哪兒,對方不好在哪兒(但一定是客觀的,不能是惡意的攻擊)。
這時的分析有兩個作用。一方面為他的最終購買提供足夠的依據;另一方面他購買商品之后肯定要四處炫耀:“我買的太好了,你買的怎么樣?”,我們要給他提供充足的論據,去跟別人去辯論,證明他的選擇是最明智的。
第七招 解除疑慮 幫助客戶下決心
?
做完競品分析,客戶是下不了決心馬上掏錢的,這個時候千萬不能去成交,否則消費者買后會反悔的。
錢在自己的身上,總是多捂一會兒好。你看買空調的,不到熱得受不了,人家就不著急買,他多捂一天,覺得是自己的。不愿意下購買決心,他肯定是有抗拒點。
你很容易判斷他是否已經進入到這個狀態了----他說,回去跟我愛人商量;我覺得這價格還是有點高;現在我身上正好沒帶錢……看到對方這個樣子,我們要不斷地一步一步地追問,一直問到找到真正的抗拒點為止。
例如,你問:“還有什么需要考慮的嗎?”,他說:“我回去跟我愛人商量商量。”,你就繼續問:“那您愛人會關心哪些問題。”,他就會說,我愛人關心什么問題,那么再追問,一步一步追問下去。 抗拒點找準了,解除的方法自然就有了。
第八招 成交 踢好臨門一腳
很多銷售人員,前面都做的很好,就是成交不了,其實這是銷售人員的一種心理自我設限。
成交階段,一定要用催促性、限制性的提問,這是鐵定的規律,否則的話,你的流程要從頭來一遍。
成交的階段是你幫助消費者下決心的時候,但往往這個時候,很多人是不敢催促客戶成交的。
其實只要你判斷進入了這個階段,馬上就要用催促性、封閉式的提問,促使他的成交,要不然他還會把錢多捂幾天,這幾天什么變化都可能出現。什么是封閉式提問呢?比如“您是下午3點有時間,還是5點有時間”,在提問的時候已經給客戶限定了一個范圍。
學營銷的人,大都學過這么一個案例---餛飩攤賣雞蛋,兩家餛飩攤位置一樣、規模相近,可賣雞蛋的數量不一樣,供應雞蛋的人很納悶,有一天,他就去考察時才發現,兩家老板問客戶的問題不一樣,一家采用開放式提問 :“您要不要雞蛋?”雞蛋就賣的少;另一家老板問的是封閉式提問“你要一個雞蛋還是要兩個呀?”他的雞蛋賣的就多。
限制性提問也有好壞之分。
以賣衣服為例,你問客戶“你是今天買還是過兩天買呀?”這樣的提問雖然也是限制性提問,但這還不算很好的問題,應該問: “你是要這件紅色的還是黃色的?”這叫催促性的限制性提問。
要讓客戶及時作出選擇,這是客戶最痛苦的時候,因為要往外掏錢啦。問完問題之后,你就千萬不要再說話了,眼睛看著他,等待……這時的關鍵就是問完之后別說話。
第九招:作好售后服務
人們往往認為,售后服務就是打打電話,上門維修,其實這些只是售后服務中很小很被動的一部分。
真正的售后服務是人們購買了商品或服務之后,我們對他的延續服務。
也就是我們在客戶的使用過程中,為客戶提供的咨詢服務,成為客戶的顧問,解決客戶在使用中的問題。這樣才能建立一個真正的穩定客戶。
第十招 要求客戶轉介紹
人的分享是本能的,一旦客戶確實認可了產品和服務,客戶是很愿意分享的。
客戶是通過轉介紹而滿足。這時候,他能積極地幫助你轉介紹,而且不圖回報,因為這是他心理極大的需求,有些銷售人員這時候不好意思說“幫我介紹幾戶吧”,這個機會可能就丟失了。
你可以直截了當給他說:“我們還有很多任務,你趕緊幫我介紹幾個吧?”沒有關系,別不好意思,為什么呢?因為轉介紹才是他最終需求滿足,當我買了一件衣服的時候,第二天又有倆同事買了同樣的,證明我的眼光很好,他們在追隨我的品位。
轉介紹的力量非常大,就看銷售人員怎么利用了,當一個客戶轉介紹成功的時候,你的銷售行為才算完成了,因為你滿足了客戶終極的需求。
但所有的這些都只是方法而已,在現實生活中真正給能讓我們萬事亨通的,還是我們的人格魅力,永遠都是“德為上、方法次之”。
如何提升你的銷售額?會做業績分析是關鍵
銷售/客戶管理 ? 紅圈小管家 發表了文章 ? 0 個評論 ? 6820 次瀏覽 ? 2019-03-11 09:28
這不僅是企業里的決策者需要關心的問題,也是作為銷售者們需要了解的--你的客戶們都在關注著什么?
業績對于每個企業都至關重要,因此業績管理成為了企業管理者的重要工作。大多數企業想把自己的產品推向市場,無非采取零售或者分銷的模式。
隨著時代的進步,許多企業的終端門店也越來越推行標準化管理,但是標準化推行之后,業績并未得到理想中的增長,這是為什么呢?基礎工作不到位?員工工作不努力?標準化管理不管用?
其實,標準化管理對于企業有很大的指導意義,管理的好可以大大加速門店業績,關鍵還是在于如何利用標準化后的成果,通過數據去驅動業績增長,以及銷售過程中要關注的數據維度。
01
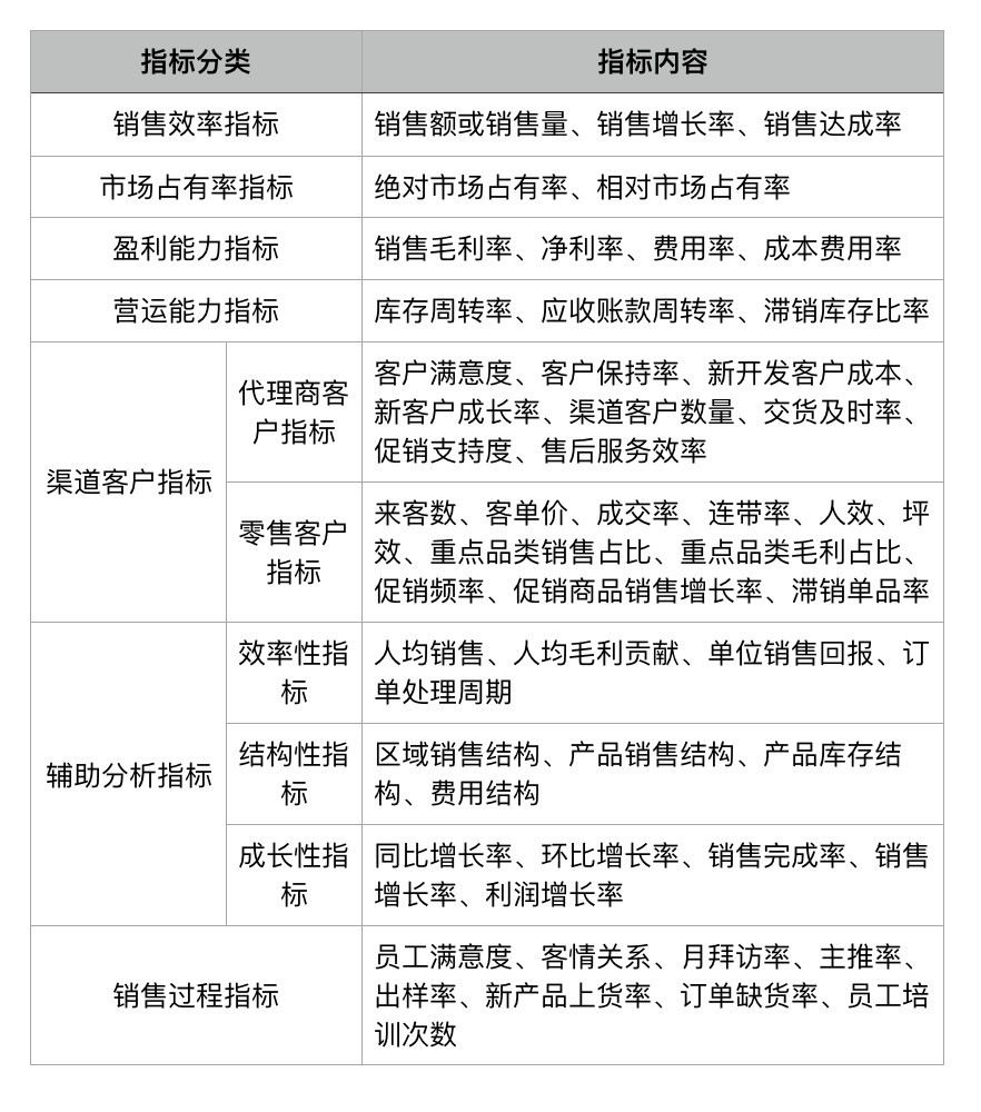
銷售分析常用指標
銷售指標是能夠反映銷售各個方面績效狀況的一系列定量化的數字或定性文字描述(如下圖)。
這里我們主要介紹定量銷售指標。定性銷售指標主要考量銷售人員的個人能力,包括銷售技巧、對產品知識的把握等,本文不在重點介紹。
◆◆關于各指標的計算方式◆◆
銷售凈利率=(凈利潤÷銷售收入)×100%
銷售增長率=(本期營業收入增加額÷上期營業收入)×100%
凈利潤增長率=(本期凈利潤增加額÷上期凈利潤)×100%
營業利潤率=(營業利潤÷營業收入)×100%
營業利潤增長率=(本期營業利潤增加額÷上期營業利潤)×100%
成本費用利潤率=(利潤總額÷成本費用總額)×100%
盈利現金比率=(經營現金凈流量÷凈利潤)×100%
銷售收現比率=(銷售商品或提供勞務收到的現金÷主營業務收入凈額)×100%
應收賬款周轉次數=銷售收入÷應收賬款
應收賬款周轉天數=365÷(銷售收入÷應收賬款)
應收賬款與收入比=應收賬款÷銷售收入
存貨周轉次數=銷售成本÷平均存貨
存貨周轉天數=365÷(銷售收入÷存貨)
存貨與收入比=存貨÷銷售收入
02
銷售行為管理指標
作為一個管理者,每天都要看下屬的客戶拜訪情況,團隊的成員會在協同軟件上詳細記錄自己的拜訪的情況,包括客戶名稱、行業和具體情況。為此,就需要重點關注以下三個維度的銷售數據:
每日拜訪情況:觀察折線圖,發現有明顯下降的趨勢,詢問負責人,及時做出調整。
客戶拜訪情況:通過下屬記錄的明細數據了解每個客戶拜訪次數,拜訪三次左右的客戶會督促他們重點跟進一下;拜訪了五次以上卻沒有簽單的客戶,了解原因,考慮是否放棄。
客戶的行業分類:拜訪和簽單客戶中,哪個行業居多也是管理者需要關注的指標,根據實際情況及時調整銷售策略,重點攻占成交率高的行業客戶。
03
銷售業績管理指標
作為公司的銷售,給公司帶來實際的收益是老板最愿意看到的,而如何管理好每個銷售,是至關重要的。對于銷售業績的管理,同樣也是通過數據直觀的了解并及時調整方向:
銷售排名:優秀的銷售都喜歡拼第一,所以銷售龍虎榜尤為重要,每天通過實際業績排名對前三名員工給予相應的獎勵,老板也會通過排行榜了解各部門業績情況。
客戶排行榜:客戶方面也會做成交額匯總,因為大客戶是需要定期維護的。對于有些大客戶,成交額下降可以提醒我們及時做好補救。
庫存管理:對于銷售而言,了解公司庫存會節約很大的成本,因為一旦缺貨就會影響正常的交付時間。而管理者,來了解產品銷售情況,哪些產品賣的好一目了然。
銷售數據及時獲取:不論銷售額還是利潤額,又或者銷售目標達成率,種種數據都尤為重要,做銷售管理需要及時掌握這些數據,因此我們將這些數據,這樣呈現了出來。
紅圈通的業務數據多維度可視化、多樣化的報表讓管理更省心
1.?可視化動態呈現企業的客戶/拜訪/人員等情況,將零散信息轉化為結構化數據;
2.?幫助管理者圍繞業務需要,高效調配資源,提升團隊績效產出,實現業績增長。
對于管理者而言,追求有質量的增長,這應該是企業家的理性,更應該是企業家的遠見。
企業的增長,自有其規律。只有遵循企業增長規律的增長,才是有質量的增長。
如果偏離或逆反了增長規律,即使短期能獲得大幅的增長,長期來看,也是失敗的、得不償失的。
因為這種增長是非良性的,甚至是危險的,增長的越多,后續的窟窿越大。
以一家真實的企業為例,進行一下簡要說明。
某知名食品制造業企業,主要產品為醬油、蠔油、調味醬。某季度末,其凈利潤同比增長率為23.33%,營業收入同比增長率為17.20%。
我們從以上幾個方面,分析一下它的業績增長質量。
1
增長的動力來源
增長的動力來源,就是它的增長是靠什么驅動的。明確這一點十分重要,它是后續分析的基礎。
考察案例中企業增長的動力來源,發現它在該季度的業績增長,主要是因為其醬油、蠔油產品的銷售數量保持了穩定增長。
這種依靠銷量增長而驅動的業績增長,是比較常見的,也是比較良性的。
2
增長的協調性
考察其增長的協調性,發現其營業利潤同比增長率為24.14%,凈利潤同比增長率為23.33%,這兩者比較協調。
但營業收入同比增長率為17.20%,相對偏低一些,說明可能會增長后勁不足。
再考察其營業現金流與凈利潤的比值,發現高達89.37%,說明它大部分利潤都能變成現金流,這是比較良好的信號。
3
增長的成本與代價
考察其成本與費用的變動情況,發現其營業成本變動幅度為12.52%,銷售費用變動幅度為20.44%, 財務費用變動幅度為-51.32%,這些都比較安全。
但其管理費用變動幅度為28.79%,相對較高一些,背后的原因需要進一步考察。
4
增長的后續影響
依靠銷量驅動的增長,相對比較溫和,一般不會附帶太多的副作用,或留下嚴重隱患。
考察該企業增長的后續影響,發現并無太多需要特別關注的問題。如果是因為降價、并購等,則后續問題可能會比較復雜,需要謹慎對待。
5
增長的潛力與空間
依靠銷量驅動的增長,其增長潛力和空間取決于兩個方面。
一是市場總體的成長性,二是企業的市場占有份額。
如果市場總體處于成長狀態,企業的占有份額并不大,那就還有很大的增長潛力和空間。
反之,市場總體已處于衰落期,需求在持續下滑,或者企業的占有份額已經很高,那增長潛力和空間就很有限了。
考察案例中的企業,發現其市場總體相對平穩,而占有份額并不太高,這說明它尚有一定的增長潛力和空間。
6
增長的可持續性
依靠銷量驅動的增長,是否可以持續,要看兩個因素。
一是上面所說的增長潛力與空間,另一個是企業的競爭壁壘,或者說是護城河。
考察案例中的企業,其增長潛力與困境尚可,品牌、渠道等壁壘也不錯,這說明它的增長還具備一定的可持續性。
7
增長的穩定性
考察該企業最近幾個季度的凈利潤同比增長率,分別為23.33%、23.30%、23.11%、24.21%、24.49%、22.70%、20.65%,還是比較平穩的,說明它的增長具有一定的穩定性。
但也從另一個方面印證了,它所處的是一個趨于成熟的行業,已難以獲得快速的增長。
8
增長的同步性
這主要是看企業的增長與行業的增長是否同步。
如果企業增長很快,但行業增長更快,企業的增長跟不上行業的增長,那說明有很多市場份額將被或已被競爭對手奪取。到行業終局的全面競爭階段,企業將處于不利地位。
如果企業的增長速度比行業的增長速度快,那說明企業在行業中處于中線以上水平,到了行業終局,會有一定的勝出機會。
但機會最大的,還是增長最快、獲取的市場份額最多的。考察案例中的企業,其增長速度,相對行業的增長還是不慢的。
對于大多數企業而言,數據能帶來的價值都是很樸實的,樸實到講出來都是大白話,沒有技術基礎也聽的懂。 查看全部
這不僅是企業里的決策者需要關心的問題,也是作為銷售者們需要了解的--你的客戶們都在關注著什么?
業績對于每個企業都至關重要,因此業績管理成為了企業管理者的重要工作。大多數企業想把自己的產品推向市場,無非采取零售或者分銷的模式。
隨著時代的進步,許多企業的終端門店也越來越推行標準化管理,但是標準化推行之后,業績并未得到理想中的增長,這是為什么呢?基礎工作不到位?員工工作不努力?標準化管理不管用?
其實,標準化管理對于企業有很大的指導意義,管理的好可以大大加速門店業績,關鍵還是在于如何利用標準化后的成果,通過數據去驅動業績增長,以及銷售過程中要關注的數據維度。
01
銷售分析常用指標
銷售指標是能夠反映銷售各個方面績效狀況的一系列定量化的數字或定性文字描述(如下圖)。
這里我們主要介紹定量銷售指標。定性銷售指標主要考量銷售人員的個人能力,包括銷售技巧、對產品知識的把握等,本文不在重點介紹。
◆◆關于各指標的計算方式◆◆
銷售凈利率=(凈利潤÷銷售收入)×100%
銷售增長率=(本期營業收入增加額÷上期營業收入)×100%
凈利潤增長率=(本期凈利潤增加額÷上期凈利潤)×100%
營業利潤率=(營業利潤÷營業收入)×100%
營業利潤增長率=(本期營業利潤增加額÷上期營業利潤)×100%
成本費用利潤率=(利潤總額÷成本費用總額)×100%
盈利現金比率=(經營現金凈流量÷凈利潤)×100%
銷售收現比率=(銷售商品或提供勞務收到的現金÷主營業務收入凈額)×100%
應收賬款周轉次數=銷售收入÷應收賬款
應收賬款周轉天數=365÷(銷售收入÷應收賬款)
應收賬款與收入比=應收賬款÷銷售收入
存貨周轉次數=銷售成本÷平均存貨
存貨周轉天數=365÷(銷售收入÷存貨)
存貨與收入比=存貨÷銷售收入
02
銷售行為管理指標
作為一個管理者,每天都要看下屬的客戶拜訪情況,團隊的成員會在協同軟件上詳細記錄自己的拜訪的情況,包括客戶名稱、行業和具體情況。為此,就需要重點關注以下三個維度的銷售數據:
每日拜訪情況:觀察折線圖,發現有明顯下降的趨勢,詢問負責人,及時做出調整。
客戶拜訪情況:通過下屬記錄的明細數據了解每個客戶拜訪次數,拜訪三次左右的客戶會督促他們重點跟進一下;拜訪了五次以上卻沒有簽單的客戶,了解原因,考慮是否放棄。
客戶的行業分類:拜訪和簽單客戶中,哪個行業居多也是管理者需要關注的指標,根據實際情況及時調整銷售策略,重點攻占成交率高的行業客戶。
03
銷售業績管理指標
作為公司的銷售,給公司帶來實際的收益是老板最愿意看到的,而如何管理好每個銷售,是至關重要的。對于銷售業績的管理,同樣也是通過數據直觀的了解并及時調整方向:
銷售排名:優秀的銷售都喜歡拼第一,所以銷售龍虎榜尤為重要,每天通過實際業績排名對前三名員工給予相應的獎勵,老板也會通過排行榜了解各部門業績情況。
客戶排行榜:客戶方面也會做成交額匯總,因為大客戶是需要定期維護的。對于有些大客戶,成交額下降可以提醒我們及時做好補救。
庫存管理:對于銷售而言,了解公司庫存會節約很大的成本,因為一旦缺貨就會影響正常的交付時間。而管理者,來了解產品銷售情況,哪些產品賣的好一目了然。
銷售數據及時獲取:不論銷售額還是利潤額,又或者銷售目標達成率,種種數據都尤為重要,做銷售管理需要及時掌握這些數據,因此我們將這些數據,這樣呈現了出來。
紅圈通的業務數據多維度可視化、多樣化的報表讓管理更省心
1.?可視化動態呈現企業的客戶/拜訪/人員等情況,將零散信息轉化為結構化數據;
2.?幫助管理者圍繞業務需要,高效調配資源,提升團隊績效產出,實現業績增長。
對于管理者而言,追求有質量的增長,這應該是企業家的理性,更應該是企業家的遠見。
企業的增長,自有其規律。只有遵循企業增長規律的增長,才是有質量的增長。
如果偏離或逆反了增長規律,即使短期能獲得大幅的增長,長期來看,也是失敗的、得不償失的。
因為這種增長是非良性的,甚至是危險的,增長的越多,后續的窟窿越大。
以一家真實的企業為例,進行一下簡要說明。
某知名食品制造業企業,主要產品為醬油、蠔油、調味醬。某季度末,其凈利潤同比增長率為23.33%,營業收入同比增長率為17.20%。
我們從以上幾個方面,分析一下它的業績增長質量。
1
增長的動力來源
增長的動力來源,就是它的增長是靠什么驅動的。明確這一點十分重要,它是后續分析的基礎。
考察案例中企業增長的動力來源,發現它在該季度的業績增長,主要是因為其醬油、蠔油產品的銷售數量保持了穩定增長。
這種依靠銷量增長而驅動的業績增長,是比較常見的,也是比較良性的。
2
增長的協調性
考察其增長的協調性,發現其營業利潤同比增長率為24.14%,凈利潤同比增長率為23.33%,這兩者比較協調。
但營業收入同比增長率為17.20%,相對偏低一些,說明可能會增長后勁不足。
再考察其營業現金流與凈利潤的比值,發現高達89.37%,說明它大部分利潤都能變成現金流,這是比較良好的信號。
3
增長的成本與代價
考察其成本與費用的變動情況,發現其營業成本變動幅度為12.52%,銷售費用變動幅度為20.44%, 財務費用變動幅度為-51.32%,這些都比較安全。
但其管理費用變動幅度為28.79%,相對較高一些,背后的原因需要進一步考察。
4
增長的后續影響
依靠銷量驅動的增長,相對比較溫和,一般不會附帶太多的副作用,或留下嚴重隱患。
考察該企業增長的后續影響,發現并無太多需要特別關注的問題。如果是因為降價、并購等,則后續問題可能會比較復雜,需要謹慎對待。
5
增長的潛力與空間
依靠銷量驅動的增長,其增長潛力和空間取決于兩個方面。
一是市場總體的成長性,二是企業的市場占有份額。
如果市場總體處于成長狀態,企業的占有份額并不大,那就還有很大的增長潛力和空間。
反之,市場總體已處于衰落期,需求在持續下滑,或者企業的占有份額已經很高,那增長潛力和空間就很有限了。
考察案例中的企業,發現其市場總體相對平穩,而占有份額并不太高,這說明它尚有一定的增長潛力和空間。
6
增長的可持續性
依靠銷量驅動的增長,是否可以持續,要看兩個因素。
一是上面所說的增長潛力與空間,另一個是企業的競爭壁壘,或者說是護城河。
考察案例中的企業,其增長潛力與困境尚可,品牌、渠道等壁壘也不錯,這說明它的增長還具備一定的可持續性。
7
增長的穩定性
考察該企業最近幾個季度的凈利潤同比增長率,分別為23.33%、23.30%、23.11%、24.21%、24.49%、22.70%、20.65%,還是比較平穩的,說明它的增長具有一定的穩定性。
但也從另一個方面印證了,它所處的是一個趨于成熟的行業,已難以獲得快速的增長。
8
增長的同步性
這主要是看企業的增長與行業的增長是否同步。
如果企業增長很快,但行業增長更快,企業的增長跟不上行業的增長,那說明有很多市場份額將被或已被競爭對手奪取。到行業終局的全面競爭階段,企業將處于不利地位。
如果企業的增長速度比行業的增長速度快,那說明企業在行業中處于中線以上水平,到了行業終局,會有一定的勝出機會。
但機會最大的,還是增長最快、獲取的市場份額最多的。考察案例中的企業,其增長速度,相對行業的增長還是不慢的。
對于大多數企業而言,數據能帶來的價值都是很樸實的,樸實到講出來都是大白話,沒有技術基礎也聽的懂。







